【摘要】目的探究中国三省农村地区室内细颗粒物( PM2.5 )与代谢综合征(MetS)的关系。方法本研究采用横断面研究设计,在中国3个省份的240个村开展。研究对象为年龄 ?30 岁的常住居民,按性别和年龄进行分层随机抽样。使用标准化调查问卷收集社会人口学等信息。通过血压、腰围、空腹静脉血生化指标并结合疾病史和用药史评估MetS 患病情况。 PM2.5 数据由颗粒物浓度监测设备进行监测。采用多元Logistic回归模型分析 PM2.5 与MetS患病风险的关系,并通过限制性立方样条模型评估剂量-反应关系。同时进行了亚组分析和敏感性分析。结果共纳入958名研究对象,MetS患病率为 54.91% 。校正混杂因素后,与低水平的 PM2.5 暴露相比,暴露于较高水平 PM2.5 的研究对象患MetS的风险更高 [OR=1.62 ,95%CI (1.16,2.26)],亚组分析显示女性 [OR=2.28 , 95%CI (1.39,3.75) ]. 50~<60 岁[OR 1=2.08 , 95%CI (1.14,3.80)]、低教育水平 [OR=1.99 , 95%CI (1.33,3.52)]、低收入水平 [0R=2.26 , 95%CI (1.20,4.25)]、暴露于家庭二手烟 [OR=1.58 , 95%CI (1.10,2.27)]、烹饪时长为 1~2h/d [( OR=1.78 , 95%CI= (1.12,2.82)]、轻度体力活动 [OR=1.55 , 95%CI (204号(1.07,2.26)]的人群更容易受到室内高浓度 PM2.5 的不利影响。敏感性分析显示结果稳健。结论较高水平的室内 PM2.5 暴露与MetS患病风险增加有关,农村地区室内空气污染问题依然严峻,应采取有针对性的干预措施以改善当前现状。
【摘要】目的分析CD226分子在子痫前期(PE)患者胎盘组织中的表达特征,及其在滋养层细胞中的生物学作用。方法通过qRT-PCR和免疫组织化学染色技术检测PE孕妇和正常妊娠孕妇胎盘组织中CD226的mRNA转录水平和蛋白表达。在滋养层细胞系HTR8/SVneo和JAR中分别敲低或过表达CD226基因,评估CD226表达变化对细胞增殖、凋亡、迁移及侵袭能力的影响。采用Westermblot检测CD226对滋养层细胞TNF- ??a 及NF- κB p65蛋白表达的影响。结果相比于正常妊娠组,PE组胎盘组织中CD226表达水平显著上调。敲低CD226后,HTR8/SVneo细胞增殖、迁移和侵袭能力均增强,而细胞凋亡水平则受到抑制。过表达CD226则显著抑制JAR 细胞的增殖、迁移与侵袭,并促进细胞凋亡。Westernblot分析进一步揭示,过表达CD226促进滋养层细胞中TNF-α和 NF-κBp65 蛋白的表达。结论CD226在PE胎盘组织中表达水平高于正常妊娠胎盘,且具有抑制滋养层细胞增殖、迁移、侵袭以及促进其凋亡的作用。
【摘要】目的分析2型糖尿病(T2DM)患者运动水平、睡眠质量与血糖的关联,并探讨睡眠质量在运动水平与血糖间的中介作用。方法采用方便抽样法,选取2022年8月至2023年3月在山东省立医院内分泌科就诊的T2DM患者为研究对象。通过日记法获取连续5d的运动水平、睡眠质量得分,运用持续葡萄糖监测系统获取每日平均血糖(MG)。采用多层结构方程模型(MSEM)分析每日运动水平、睡眠质量得分与MG在个体间和个体内的关联及其中介效应。结果共纳入80名T2DM患者,收集到400个有效数据点。相关性分析显示,在个体间和个体内,每日运动水平、每日睡眠质量与MG均显著相关。多水平中介效应分析显示,在个体间层面,每日运动水平通过每日睡眠质量对MG产生影响;而在个体内,每日运动水平既与MG存在直接关联,也通过每日睡眠质量形成间接关联。结论T2DM患者血糖控制中要重视运动和睡眠的作用,临床工作中可针对运动和睡眠制定个性化干预措施,加强对糖尿病的个性化管理。
【摘要】目的分析抗结核药物肝损伤(ATB-DILI)影响因素并构建预测模型。方法回顾性收集2019年1月至2022年10月在如皋市人民医院接受抗结核病(TB)治疗并完成随访的患者临床资料。将2019年1月至2019年12月的TB患者纳入训练集,2020年1月至2022年10月的TB患者纳入测试集。在训练集中,采用多因素Logistic回归识别ATB-DILI影响因素,并构建列线图,使用受试者工作特征(ROC)曲线及其曲线下面积(AUC)、校准曲线、决策曲线分析、临床影响曲线评估模型预测效能,并在测试集中予以验证。利用R软件DynNom等软件包将列线图发布至网络平台。结果共纳入1396例TB患者,ATB-DILI发生率为 10.03% (140/1396),其中训练集872例,测试集524例。多因素Logistic回归分析结果显示高龄 [OR=1.03 , 95% CI(1.01,1.05)]、患糖尿病 [OR=2.66 , 95%CI (1.40, 5.07)]、吸烟史 [OR=1.98 , 95%CI (1.09,3.59)]、患肝脏相关疾病 [0R=2.07 , 95%CI (1.05,4.10)]、高谷草转氨酶(AST)水平 [OR=1.03 , 95%CI (1.02,1.05)]、高 γ- 谷氨酰转移酶(GGT)水平 [OR=1.18 ! 95%CI (1.07,1.30)]、高总胆红素(TBil)水平 [OR=1.22 , 95% CI (1.16,1.29)]是ATB-DILI发生的独立危险因素,高白蛋白(AIb)水平 [OR=0.87 , 95%CI (0.81,0.93)]是独立保护因素( P<0.05 )。测试集和训练集的AUC分别为0.86、0.88,校准曲线均与理想曲线拟合度高,均展现出明显的净收益特性,其临床影响收益均较高。结论 本研究基于年龄、糖尿病、吸烟、肝脏相关疾病、ALB、AST、GGT、TBil开发的动态列线图能有效识别高ATB-DILI风险患者,为患者实施更为积极预防策略提供理论和方法。
【摘要】目的探讨饮食质量与肌少症性肥胖(SO)之间的关联。方法基于2011—2018年美国国家健康与营养调查数据,采用加权多元Logistic回归分析健康饮食指数2020(HEI-2020)与SO之间的关联及交互作用,并分析炎症、代谢、营养状况在HEI-2020与SO关系中的中介效应。结果共纳入8602名调查对象,SO患者504例,SO加权患病率约为 5.33% ,SO 组HEI-2020评分偏低。多元Logistic回归分析表明,在调整年龄、性别、生活方式、相关合并症、能量摄入等因素后,与低HEI-2020评分相比,中HEI-2020评分 [0R=0.73 , 95%CI (0.54,0.99)]、高HEI-2020评分 [0R=0.50 , 95%CI (0.35,0.72)]与SO呈负相关。亚组分析显示,除低收入水平、久坐时间 ?8h 人群外,高HEI-2020评分均与SO呈负相关。未发现年龄、性别、受教育程度、收入水平、久坐时间对HEI-2020和SO的关联存在交互作用。中介分析显示,全身炎症反应指数(SIRI)、糖化血红蛋白、非高密度脂蛋白胆固醇与高密度脂蛋白胆固醇之比(NHHR)、白蛋白、血浆维生素D在HEI-2020与SO之间负向介导。结论 饮食质量与SO呈负相关,HEI-2020能通过SIRI、糖化血红蛋白、NHHR、白蛋白、血浆维生素D的中介效应影响SO,应加强饮食健康宣教,提高居民饮食质量,促进健康老龄化。
【摘要】目的分析1990—2021年中国新生儿黄疸(NNJ)疾病负担水平及变化趋势。方法收集2021年全球疾病负担研究数据库中1990—2021年中国NNJ疾病负担的相关数据,采用患病率、死亡率、伤残调整寿命年(DALY)率等指标进行描述性分析,使用Joinpoint软件计算患病率、死亡率及DALY率的平均年度变化百分比(AAPC)来评估疾病的时间变化趋势。结果2021年中国NNJ的患病率、死亡率、DALY率分别为60.17人/10万、42.06人/10万、 3804.15/10 万人年。1990—2021年中国NNJ患病率、死亡率、DALY率均呈下降趋势,AAPC分别为 [-1.57% , 95% CI ( -1.62% , -1.53% )]、 [-7.01% , 95%CI ( -7.26% , -6.77% )] [-7.00% , 95%CI ( -7.24% , -6.76% ) ] 2021年,在性别方面,男性患儿NNJ患病率、死亡率和DALY率均高于女性患儿;在年龄方面,日龄O\~6d的患儿死亡率、DALY率均高于日龄7\~27d的患儿,但患病率无明显差异。NNJ疾病负担存在显著的地区不平等,低社会人口学指数地区负担最重且改善最慢,而中国处于中等水平。结论中国NNJ的患病率、死亡率、DALY率均呈下降趋势,男性新生儿疾病负担高于女性新生儿,0\~6d的新生儿疾病负担高于7\~27d新生儿。
【摘要】目的采用两样本整合孟德尔随机化(MR)方法探讨组织蛋白酶与自身免疫性甲状腺疾病(AITDs)的因果关联。方法利用公开的全基因组关联研究(GWAS)网站的汇总统计数据,包括9种组织蛋白酶(B、E、F、G、H、L2、O、S和Z)与4种AITDs,通过基于广义汇总数据的MR(GSMR)、单变量双向MR和多变量MR(MVMR)分析组织蛋白酶与AITDs的因果关系以及特定风险因素的独立影响;从Ferkingstad等研究获得血浆蛋白质定量性状位点(pQTL)遗传工具变量,在蛋白水平验证因果联系。单变量双向MR分析以逆方差加权法为主,MR-Egger、加权中位数法、简单模型和加权模型4种分析方法作为补充。评估水平多效性和异质性,并行敏感性分析,以确保结果的稳健性。结果GSMR和正向MR分析显示组织蛋白酶F(CTSF)显著降低格雷夫斯病(GD)发病风险,反向MR分析显示两者间无反向因果关联;MVMR分析校正了其他组织蛋白酶影响后,CTSF与GD风险降低仍显著相关,顺式pQTLMR进一步验证了CTSF与GD之间的因果效应。结论CTSF和GD风险降低存在因果关系,是GD发生的潜在保护因素。
【摘要】目的系统评价儿童患者术中低体温发生现状及其影响因素。方法计算机检索中国知网、万方、维普、中国生物医学文献数据库、PubMed、Web of Science、Embase、TheCochraneLibrary、CINAHL等数据库,检索时限均为建库至2025年3月7日,经文献筛选、文献质量评价、提取数据后使用RevMan5.4进行Meta分析。结果共纳入22篇文献,包括7846例患者。Meta分析结果显示,儿童患者术中低体温发生率为 45%[95%CI ( 34% ,55% )]。年龄 ?1 岁 [OR=2.85 95% CI(1.66,4.87)]、体重[SMD=-0.34, 95% CI(-0.59,-0.09)]、术前体温[MD 1=-0.26 , 95%CI (-0.36,-0.15)]、麻醉时间[SMD=0.55, 95%CI (0.24,0.85)]、AS iA≥III 级 ΔOR=2.16 , 95% CI(1.33,3.51)]、手术时间 [SMD=0.41 , 95% CI (0.11,0.71)]、手术时间 ?2h [0R=2.07 , 95% CI(1.52,2.80)]、术中输液量[SMD=0.52, 95% CI(0.31, 0.73 )]、术中出血量[SMD 1=0.45 , 95%CI (0.17,0.73)]、术中输血 [OR=3.18 95%CI (2.29,4.43)]术中输血量 [SMD=0.66 , 95%CI (0.29,1.03)]、急诊手术 [OR=1.47 , 95%CI (1.05,2.04)]是儿童患者术中低体温的影响因素。结论儿童患者术中低体温发生率较高,且影响因素众多,应提升手术团队筛查能力,早期识别高风险人群,多学科协作共同制定个体化护理措施预防术中低体温的发生,保障患儿术中安全。
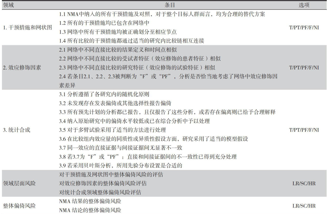
【摘要】现有偏倚风险评估工具主要针对传统两两比较Meta分析,难以全面评估网状 Meta分析所特有的偏倚风险来源。为此,Lunny等研究者研发了针对网状Meta分析偏倚风险来源的评估工具(Risk of Bias in Network Meta-analysis,RoB NMA),专用于评估网状Meta分析在干预选择与网络结构、效应修饰因素以及统计分析等层面可能带来的偏倚。本文旨在解读RoBNMA工具的制订背景、条目内容以及评价流程,为国内研究人员使用该工具提供参考。
【摘要】溶瘤病毒(OV)疗法是一种新兴的抗肿瘤治疗方法,其能够选择性地在肿瘤细胞中复制并溶解肿瘤细胞,而不损害正常细胞,同时通过释放肿瘤抗原激活肿瘤微环境中的炎症反应,刺激机体产生抗肿瘤免疫应答。近年来,尽管晚期泌尿系肿瘤的治疗取得了一定进展,但后线治疗手段仍显匮乏,且面临肿瘤易复发、易耐药等临床难题,亟需开发更为安全有效的新型治疗策略与药物。本文综述了OV疗法在泌尿系肿瘤治疗中的最新研究进展,系统梳理其应用前景、当前挑战及未来发展方向。
【摘要】雷诺现象(RP)是一种由寒冷或压力引起的手指和脚趾间歇性血管过度收缩的疾病,其病因与遗传和激素等因素密切相关,但具体机制尚未明确,临床上治疗RP以减轻症状和防止组织损伤为主。本文综述了RP的研究现状,重点探讨其临床诊断和治疗,旨在为临床实践提供科学依据和指导。
【摘要】随着社会发展和生活压力增加,孕期应激已成为围产期女性面临的重要身心挑战。研究表明,孕期应激可能通过表观遗传调控机制影响胎儿发育编程,干扰神经发育,增加子代出现情绪障碍、行为异常及认知功能缺陷的风险,其中DNA甲基化、组蛋白修饰和非编码RNA等表观遗传修饰可能介导孕期应激对子代认知功能的长期影响。本文综述了表观遗传调控在孕期应激致子代认知障碍中的作用机制,重点分析DNA甲基化、组蛋白修饰及非编码RNA与子代认知功能缺陷的关联,为相关临床干预策略制定提供参考依据。
【摘要】经外周静脉置入中心静脉导管(PICC)安全性高,具有稳定且持久的特点,近年已广泛应用于新生儿重症监护室,但在应用过程中仍存在血栓形成、心律失常等相关风险。PICC相关性心包积液(PICC-PE)具有低发生率、高致死率的特点,是新生儿中心静脉导管最严重的并发症之一。早产儿不同置入部位的PICC尖端稳定性存在差异,且感染等相关并发症发生率也有所不同。本文从早产儿PICC的置入部位与PICC-PE的相关性、发病机制、影响因素及预防与护理等方面阐述最新进展,旨在为后续探索个体化的PE风险预测模型提供参考,从而降低该并发症的发病风险,提高PICC在临床使用中的安全性。
【摘要】目的探讨Allium覆膜金属输尿管支架置人维持性治疗特发性腹膜后纤维化(iRPF)所致输尿管狭窄的安全性和有效性。方法回顾性分析2020年6月至2024年6月北京大学人民医院、北京航天中心医院、北京市昌平区中西医结合医院收治的诊断为iRPF所致输尿管狭窄患者的临床资料。所有患者均行Allium覆膜金属输尿管支架置入术,术后定期随访,观察手术成功率、支架通畅率、肾功能(血肌酐)、肾积水程度改善情况以及相关并发症。结果纳入的27例患者(40侧输尿管)共置入45枚Allium覆膜金属输尿管支架,技术成功率为 100% 。中位随访时间为44个月。末次随访时,患者血肌酐中位数由术前的 121.8μmol/L 降至 100.0μmol/L ( P<0.001 ),肾盂宽度由术前的 1.7cm 降至 1.0cm ( P<0.001 )。随访期间,主要并发症为支架移位(1例, 3.7% ),经内镜下调整后解决。一期支架通畅率为 97.5% ,经二次干预后二期通畅率为 100% 。结论Allium覆膜金属输尿管支架置人术是治疗iRPF所致输尿管狭窄的一种安全、有效的微创治疗方法,能显著改善肾功能,解除梗阻,且长期通畅率良好。支架移位是其主要并发症,但发生率低,且可通过内镜干预成功处理。
【摘要】目的分析艾滋病合并异时性多原发性恶性肿瘤(MPMTs)患者的临床特征,为该人群诊治及改善预后提供临床积累。方法回顾性分析艾滋病合并异时性MPMTs患者的临床特征及诊治经过、预后。结果6例艾滋病患者第一原发恶性肿瘤分别为非霍奇金淋巴瘤2例,皮肤癌2例,宫颈癌及喉癌各1例,中位年龄为49(43,58)岁,中位CD4细胞计数是100(55,306)个 /μL 。第二原发肿瘤分别是肺癌2例,结肠癌2例,胃癌和腮腺恶性肿瘤各1例,发生时平均CD4细胞计数为( 354±177 )个 /μL 。两种原发恶性肿瘤发生的平均间隔时间为( 67±53 )月,随访终点时3例消化道恶性肿瘤患者死亡,生存时间为3\~9个月。结论艾滋病合并MPMTs患者需长期规律随访并警惕MPMTs的复发,定期胃肠镜检查可以降低消化道恶性肿瘤的发生风险并有望改善预后。
【摘要】目的分析中国医学研究生学位论文中生物信息学应用现状。方法基于中国知网与万方数据库,筛选2003年1月1日至2023年12月31日发表的生物信息学主题医学研究生学位论文。采用VOSviewer软件分析我国医学研究生的生物信息学研究热点,并以肿瘤学领域为例,分析生物信息学在临床实践中的应用现状。结果共纳人学位论文22298篇,其中硕士学位论文14036篇( 62.95% ),博士学位论文8262篇( 37.05% )。20年来,我国医学研究生生物信息学主题学位论文数量呈持续增长态势,研究热点主要集中在表达分析、机制研究、数据库与肿瘤学研究等方面。其中,肿瘤相关研究占学位论文的 45.72% 。以肺癌为例,生物信息学为靶点探索、辅助诊断、药效监测等临床前研究提供了数据支持,并已初步应用于临床诊断与辅助治疗决策。结论生物信息学在我国医学研究生中的应用增长迅速,尤其在肿瘤学领域,生物信息学在其早期诊断、个体化治疗及预后评估中均发挥重要作用。