摘要:本文旨在探讨地铁车站人员密集区域的消防疏散通道堵塞隐患识别及管理对策。随着城市化进程的加速,地铁作为城市交通的重要组成部分,其人员密集区域的消防安全问题日益凸显。消防疏散通道的堵塞隐患不仅威胁乘客的生命安全,还影响地铁系统的正常运行。本文分析了地铁车站消防疏散通道堵塞隐患的识别方法,包括通道设计缺陷、乘客行为导致的堵塞风险、设施故障与维护不足以及应急响应机制缺陷等。介绍了当前隐患识别的先进技术与方法,如视频监控与智能分析技术、传感器网络与物联网技术应用、大数据分析以及人工巡检与智能巡检结合模式。在此基础上,提出了有针对性的管理对策与改进措施。
摘要:大型综合医院具有建筑结构复杂、人员高度密集、医疗设备繁多、易燃易爆物品集中等显著特征,一旦发生火灾,不仅会造成重大人员伤亡与财产损失,还将严重影响公共卫生秩序。本文结合现有管理实践,系统分析医院在人员流动、设备隐患、火灾扑救、建筑结构、疏散逃生等方面的管理难点,围绕改进措施展开深入研究,从责任体系构建、教育培训强化、智能技术应用、风险管控优化、建筑隐患治理以及人才队伍建设六大维度,提出改进措施,为大型综合医院筑牢消防安全防线。
摘要:随着城市化进程的加快,现代建筑日益增多,消防安全成为重中之重。消防控制室作为建筑消防安全的核心枢纽,其管理质效直接关系火灾预防和应急处置效果。然而,当前消防控制室管理在制度执行、人员能力、设备维护及应急处置等方面存在不足。本文从制度管理精细化、人员能力素质提升、设备管理科学化、督导评估常态化以及智慧监管现代化五个维度出发,深入探讨了如何推动消防控制室管理质效的提升。通过完善制度、加强培训、科学维护设备、引入第三方评估及推行智慧监管等措施,全面提升消防控制室的管理水平,为消防安全工作提供有力保障。
摘要:我国森林草原资源主要分布在内蒙古、黑龙江等干旱与半干旱地区,春季为火灾高风险期。因此,通过科学手段加强火灾预防与应急处置,以降低火灾发生概率、控制灾害规模,具有重要的现实意义。本文基于我国春季森林草原火灾的特点,系统分析其成灾机理,并提出有针对性的防范与处置对策。
摘要:为解决电动自行车火灾频发并导致重大人员伤亡与财产损失的问题,本文系统分析了此类火灾的典型特征与成因,重点从突发性、快速蔓延性、环境依赖性以及公众应急响应能力不足等方面进行归纳,并围绕锂电池结构缺陷、电气系统故障及非法改装等关键技术因素,深入探讨火灾发生机理。基于分析结果,进一步提出了覆盖车辆源头制造、用户使用行为与报废末端处置的全链条分阶段防控对策,致力于构建多维度、系统化的火灾防控体系,以期为城市消防安全管理、产品质量监管与风险防控实践提供理论依据和技术参考。
摘要:随着新能源汽车产业的快速发展,充电基础设施的安全风险日益凸显,传统依赖人工巡检和事后处置的管理模式已难以应对。本文探讨人工智能(AI)技术在充电桩消防安全生产中的深度应用,包括智能监测与预警、预测性维护与风险评估、应急联动与自动化处置、网络安全与流程优化等,分析其面临的数据采集、模型优化、成本压力等现实挑战,并提出分阶段实施、夯实数据根基、技术选型与人才培养等实践路径,旨在为构建更智能、主动、高效的充电桩消防安全防护体系提供参考,助力新能源汽车产业的可持续发展。
摘要:电气火灾作为供电企业安全生产中的重大隐患,严重威胁电网的稳定运行和人员生命财产安全。本文主要围绕供电企业电气火灾隐患的成因,系统分析了当前隐患排查治理的现状,指出了存在的主要问题,并提出优化路径,旨在通过多维度的机制优化,提升隐患排查治理的科学性和有效性,推动供电企业安全管理水平的提升,为防范和控制电气火灾风险提供理论支持和实践指导。
摘要:火力发电厂作为电力能源供应的核心设施,在其运行过程中潜藏着诸多消防安全隐患。若管理措施不到位,极易引发火灾或爆炸事故,不仅对人员生命财产安全构成严重威胁,还可能影响社会秩序的稳定性。本文结合火力发电厂的火灾风险特点与管理实际,系统分析消防安全管理的关键环节,并提出消防风险控制体系的构建路径,以期提升火力发电厂的消防安全管理水平,有效地遏制消防事故的发生。
摘要:随着公共安全形势的持续演变与突发事件类型的日益多样化,应急医疗救援作为保障人民群众生命安全的核心环节,其体系化、规范化与智能化建设已成为推动现代消防救援体系转型升级的关键方向。目前,部分区域虽已初步形成“消防 + 医疗"协同机制、智能装备集成应用、分级救治流程优化等有效实践模式,但仍面临机制碎片化、标准体系不健全、技术融合深度不足等挑战。本文围绕应急医疗救援体系的建设现状,从协同机制、智能化转型、基础设施、人才保障及技术支撑等多个维度展开系统分析,进而提出以机制创新、能力提升和效能优化为核心的三大体系优化工程。
摘要:本文探讨多模态数据融合视角下人工智能在119指挥中心接警调度中的应用与优化。阐述了多模态数据融合与人工智能的相关概念,分析了其在辅助接警、调派力量、指挥作战、安全管控等方面的应用价值,包括提高接警效率、优化力量调派、提升指挥决策科学性、强化安全管控能力等。同时,剖析了当前在技术应用、数据融合、系统协同等方面存在的问题。在此基础上,从提升数据融合质量、优化AI大模型算法、强化系统集成与协同、加强人员培训与管理等角度提出优化策略,旨在提升消防指挥调度的智能化水平与整体效能。
摘要:传统消防救援训练模式在训练场景的真实性、训练方法的多样性、人员能力培养及跨部门协同效能等方面均存在明显局限,难以适应当前灾害事故多样化、复杂化的发展趋势。为有效地提升消防救援队伍的实战能力,本文系统分析了当前实战化训练中存在的主要问题,并据此提出有针对性的能力提升策略,从而构建更加科学、高效的消防救援实战化训练体系。
摘要:消防安全宣传教育是提升公众防灾减灾能力的关键环节。本文基于“分层施教、精准科普”理念,系统地探讨了面向不同社会群体的差异化宣传教育路径。通过分析儿童、青少年、职业人群、老年人、农村居民和流动人口等群体的特征,提出了趣味化、实践化、专业化、贴心化、实用化、无障碍化和动态化等有针对性的教育策略。研究结果表明,分层、精准的消防宣传模式能显著提升知识传播效率,有效地解决了传统“一刀切”宣传方式的局限性,为构建全民消防安全教育体系提供了理论支撑和实践路径。
摘要:对火灾现场燃烧痕迹的分析是火灾原因调查中的核心环节,对于确定火源位置、燃烧路径及火因判定具有重要意义。传统痕迹分析主要依赖人工经验与现场勘查,存在主观性强、效率低、易受环境干扰等问题。本文提出一种基于深度学习的火灾现场燃烧痕迹智能识别与分析方法,利用卷积神经网络(CNN)构建痕迹特征提取与分类模型,并结合迁移学习与数据增强技术解决样本不足和现场复杂性的难题。研究结果表明,基于深度学习的智能分析不仅能够为火灾原因调查提供有效辅助,还对推动火灾调查的智能化和科学化具有重要意义。
摘要:在当前社会快速发展的背景下,火灾事故频发,使火灾调查工作的重要性日益凸显。本文针对火灾调查中存在的主要问题展开探讨。第一,现场保护与证据收集难度大。火灾现场情况复杂,易受自然或人为破坏,证据完整性难以保障。第二,火灾原因复杂,常涉及多种因素,显著增加了分析研判的复杂性。第三,火灾痕迹识别专业性强,需依赖丰富的经验与专业知识才能进行准确判断。第四,取证设备与技术手段相对落后,难以满足现代火灾调查需求。第五,专业鉴定机构不足,制约了调查效率与结论准确性的提升。为应对上述挑战,结合真实案例,提出加强现场保护措施,通过设置警戒区域、专人值守等方式,最大限度地维持现场原始状态;提升技术能力与装备水平,积极引入先进调查设备,并加强对调查人员的专业培训与跨部门协作,系统提升调查能力;完善相关法律法规与制度体系,为火灾调查提供有力支持;构建跨部门协作机制,整合多方资源,推动火灾调查工作更加系统化、科学化。通过这些措施,能够有效提升火灾调查的效率与准确性,从而更好地处理火灾事故,并助力火灾预防工作的深入开展。
摘要:本文聚焦新型消防机电设备在老旧建筑电气消防改造中的应用及效能评估。随着城市化进程的推进,老旧建筑电气消防安全问题凸显。本文分析老旧建筑电气消防现状与面临的挑战,阐述新型消防机电设备在改造中的具体应用,包括火灾自动报警、消防给水及防排烟系统设备的应用。同时,从火灾探测准确性、灭火效率及人员疏散保障等方面对新型消防机电设备的应用效能进行评估。研究表明,新型消防机电设备的应用显著提升了老旧建筑电气消防安全水平,具有重要的应用价值。
摘要:对消防队伍而言,消防装备是提升灭火救援实战能力的重要支撑。推进消防装备标准化建设,有助于提升装备在生产、管理和应用等方面的系统性、规范性与协同性,从而切实保障消防装备在灭火救援工作中发挥有效作用。本文基于当前消防装备标准化建设的实际情况,分析其现状与存在的薄弱环节,进而从组织保障、经费保障、人才保障和技术保障四个维度,探讨新形势下推进消防装备标准化建设的具体保障措施,以期为加快标准化进程、全面提升消防救援能力提供参考。
摘要:为应对现代消防救援任务对防护装备日益增长的高要求,亟须构建一套集智能感知、实时传输与可持续供能于一体的新型防护系统。该系统通过将智能传感与多源协同感知技术嵌入消防装备,实现对火场环境与态势的多维动态监测。传感器数据可经由ZigBee无线网络进行传输,形成信息交互中枢,支撑远程控制与多方协同作战。结合摩擦纳米发电机技术,利用消防员自身运动实现装备自供电,从而突破能源供给瓶颈。最终形成以“感知-传输-供能”为核心架构的智能化、可持续化消防防护系统,全面提升复杂火场条件下的应急救援能力。
摘要:智能化消防系统通过集成先进感知技术与智能分析方法,旨在从根本上提升安全生产水平,有效地弥补传统消防在风险预警与应急协同方面的不足。尽管当前应用已取得一定进展,但仍面临系统建设分散、智能决策能力不足、感知通信技术存在瓶颈以及算法模型应用深度不够等挑战。未来,需加强顶层设计,深化人工智能与大数据等技术的融合创新,突破关键技术制约,以实现更加精准的风险防控与更加高效的应急响应。
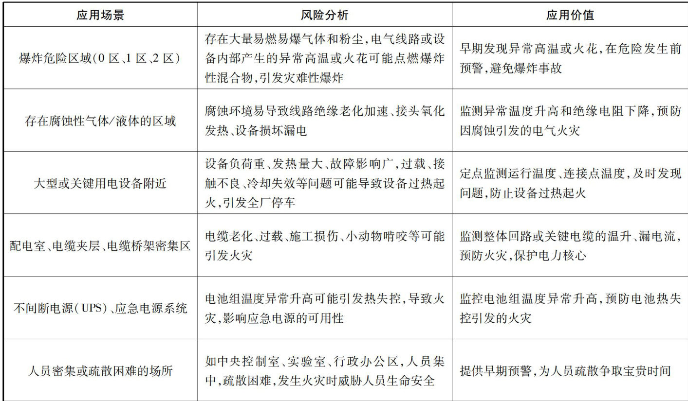
摘要:化工企业因存在易燃易爆、腐蚀性介质等特殊环境,电气火灾风险显著高于一般工业场所。本文聚焦电气火灾监控系统在化工企业中的应用逻辑,分析其环境特殊性及传统防护措施的局限性,明确系统建设的核心价值;通过建立“场景-风险-监控策略”之间的对应关系,重点阐述系统在爆炸危险区域、腐蚀环境等关键场景下的具体应用路径;从监控参数选择、设备选型与系统架构设计等维度,提出适应化工环境特点的核心设计要点;强调基于全生命周期管理的运维保障机制。本文旨在为化工企业构建电气火灾主动防御体系提供系统性参考,以提升生产连续性与人员安全保障水平。
摘要:石化项目通常具有物料危险性高、工艺流程复杂、操作环境苛刻等特点,因此对消防应急照明和疏散指示系统的科学设计对于保障人员安全、提升应急响应效率具有至关重要的作用。本文以石化项目中的消防应急照明系统为研究对象,从工程设计与应用的角度出发,系统分析了其在设计过程中存在的典型问题,包括灯具及附件选型不当、系统供电配置不合理等,并据此提出具有针对性的改进策略,如加强关键设备选型论证、优化供电系统结构等,以有效提升系统本质安全水平,为石化项目的安全生产运行提供可靠支撑。
摘要:随着城市化进程的加快和建筑形态日趋复杂,传统消防模式逐渐显现其局限性,智慧消防技术应运而生。该技术以物联网、大数据、人工智能等为支撑,致力于构建覆盖火灾防控全过程的智能化体系。本文从理论框架、应用实践与发展趋势三个维度系统探讨智慧消防技术。在理论层面,重点研究火灾智能探测、多源信息融合与关键技术体系;在应用方面,分析了智慧消防在大型商场、高层建筑、城市消防物联网、企业单位及工业园区等场景的实际案例;在发展趋势方面,探讨了火灾预警、监测与监管“智慧化”升级,大数据应用不断深入,新兴技术融合与应用场景持续拓展。智慧消防技术正从单一技术向系统化、生态化方向演进。目前,该领域仍面临诸多挑战,未来应通过完善标准体系、促进技术深度融合、加强实战验证等措施,持续提升其应用价值与公共安全保障能力。
摘要:随着智慧城市和物联网技术的快速发展,物联网在智慧建筑消防领域的应用日益受到重视。本文通过分析物联网技术的特点及其在智慧消防中的应用现状,探讨了物联网技术在智慧建筑消防工程中的应用策略。物联网技术可以实现火灾预警自动化、火灾扑救指挥智能化以及消防管理信息化,从而大幅提升建筑消防安全管理水平。介绍了某公司基于物联网的智慧消防平台及相关硬件产品,为智慧消防工程建设提供了可借鉴的解决方案。同时,指出应加强物联网技术在智慧建筑消防中的研究与应用,不断完善智慧消防体系,切实保障人民群众生命财产安全。
摘要:商业综合体作为人员密集、功能复杂的公共场所,其消防安全管理至关重要。本文针对商业综合体的消防疏散路径可视化设计与应急响应机制展开研究,基于数字化建模与智能分析技术,优化疏散路径的可视化呈现。
摘要:随着城市化进程的加速,高层建筑防排烟系统作为消防工程的核心,其设计与施工质量直接影响火灾时的人员生命财产安全。本文结合工程实践,系统地探讨高层建筑防排烟系统的关键技术要点,并从防排烟系统的功能分区设计、设备选型与施工工艺优化、运维管理机制三个维度展开分析,揭示当前施工中常见的防烟分区划分偏差、风管保温缺陷、联动控制失效等问题,同时提出通过BIM技术辅助设计、分层分阶段施工管理、全生命周期运维等策略。研究表明,科学的设计理念与严格的施工管控相结合,是保障防排烟系统功能实现的关键。
摘要:随着城市化进程的不断深入和建筑环境日益复杂,传统消防系统在应对现代建筑安全需求时面临严峻挑战。物联网技术作为新一代信息技术的核心,通过与大数据、云计算、人工智能等的深度融合,为构建实时、精准、智能的智慧建筑消防系统提供了关键支撑。本文系统分析了物联网技术在智慧建筑消防工程中的应用框架与实践路径,重点围绕环境监测与火灾预警、智能感知与精准报警、自动化控制与应急响应三大核心模块展开论述。结合典型案例评估了应用成效,并进一步探讨了当前技术发展面临的挑战与未来趋势,以期为智慧城市消防安全体系的完善提供有益的理论参考与实践借鉴。
摘要:随着人口持续增长和城市化进程不断加快,人均土地资源日益减少,高层民用建筑的数量迅速增加。这一趋势虽然有助于满足人民群众的住房需求,但也对建筑安全设计提出了更加严格的要求。一旦高层民用建筑发生火灾,将严重威胁居民的生命财产安全。为有效防控火灾风险、降低其可能造成的社会危害,必须立足实际工程,系统性地加强民用建筑的防火设计。一方面,应严格遵循国家现行民用建筑防火设计规范;另一方面,应综合考虑建筑功能、结构类型及使用特点,全面提升防火设计的科学性与可靠性。本文以民用建筑设计为研究对象,重点探讨其防火设计的关键内容与技术策略,旨在为提升民用建筑防火安全水平提供参考。
摘要:本文深入分析了风力发电机组电气火灾的主要成因,针对传统消防技术在应对此类火灾时存在的不足,重点探讨了当前消防防护技术的创新方向与实践成效。研究围绕电气系统故障及环境因素等关键致灾因素展开,结合新型探测技术、高效灭火材料与智能控制系统的应用,提出了一套系统化的消防防护创新方案,以期显著提升风力发电机组的火灾防控能力,为风力发电产业的安全、稳定运行提供可靠保障。
摘要:针对地铁隧道火灾中烟气扩散严重威胁人员疏散安全的难题,本文采用数值模拟方法,系统探究细水雾系统对烟气输运特性的调控机制。通过对比横向细水雾幕、纵向中心线布置系统及无干预工况下的烟气扩散行为,揭示了喷头间距与布置方式对烟气温度分布、层化高度及蔓延速率的耦合影响规律,为优化隧道火灾场景下的排烟设计与疏散策略提供理论依据。
摘要:随着城市化进程的不断推进,多业态混合场所大量涌现。这种场所将多种功能、性质不同的业态集中在同一建筑或区域,如集购物、餐饮、娱乐、住宿等于一体的商业综合体或者融合生产、仓储、办公等功能的产业园区,增加了火灾风险。本文主要分析多业态混合场所火灾风险动态评估模型的构建与应用。
摘要:高层建筑作为现代城市发展的重要标志,其消防安全直接关乎人民群众生命财产安全。本文系统剖析了高层建筑火灾“竖向加速-水平扩展-风场放大”的三维蔓延规律,揭示了“人-物-管理-环境”多维度致灾因素的耦合作用机制,并从源头防控、过程管控、技术赋能三个层面构建了风险防控体系。
摘要:市政工程项目施工环境复杂,火灾风险高,消防安全管理直接关系人员安全、财产保障与城市稳定运行。本文探讨市政工程项目安全管理的重要性,从风险识别、设施配置、人员培训及制度执行等方面分析消防安全管理要点,并结合源头管控、智能技术应用、应急演练与协同监管提出有针对性的火灾防范措施,旨在提升市政工程消防安全管理水平,为城市基础设施建设与长效运营提供理论支持和实践参考。
摘要:随着经济快速发展和人口持续增长,高层建筑已成为我国城市建设的必然选择。高层建筑在提高土地利用效率的同时,也给消防救援工作带来了严峻挑战。在此背景下,系统构建并持续优化高层建筑防火疏散体系,对保障建筑行业健康发展、维护社会和谐稳定具有重要作用。本文简要分析高层建筑的火灾特点,深入探讨其防火疏散体系的优化策略,以期为提升高层建筑火灾防控与疏散救援能力提供参考。
摘要:本文对超高层建筑消防工程检测中的关键技术与难点进行研究,重点探讨了智能化消防监测系统、高效能烟气排放检测技术和消防设备功能检测技术。研究分析了建筑高度与结构复杂性对检测工作的影响、数据传输与处理的实时性要求以及消防设施在极端环境下的可靠性。针对这些挑战,提出了相应的技术攻克路径,如智能化系统的应用、先进通信技术的引入以及设备在恶劣条件下的适应性提升,以期为超高层建筑消防安全提供技术支持和理论依据。
摘要:为提升高校建筑零星修缮工程的防火安全与疏散通道设计水平,本文以其“分散作业、边用边修”的基本特征为切入点,重点研究施工过程中防火分区的动态设置与边界优化、疏散通道的布局调整与流线改进以及智能技术在施工场景中的集成应用等关键问题。研究表明,通过建立防火分区动态管理机制并应用智能监测与预警技术,可有效协调施工活动与建筑整体防火安全要求;结合人流模拟与功能匹配的通道优化设计,能显著提高通道使用效率和紧急疏散的可靠性。本文旨在为高校零星修缮工程的安全设计与风险控制提供理论依据和实践指导。
摘要:当前消防管理体系存在消防系统与安防系统相互独立的问题,这种“信息孤岛”现象不仅导致消防风险持续存在,还增加了管理难度。物联网、云计算、人工智能及大数据等技术的融合应用,为破解这一难题提供了关键路径。通过构建一体化的消防安防智能平台,能够彻底打破系统间的传统隔阂,实现对消防风险的实时动态监测与精准趋势预测,从而将安全管理模式从事后补救转向事前预警,对提升整体安全效能具有深远意义。
摘要:消防灭火救援行动在保障人民群众生命财产安全方面发挥着重要作用,同时也面临着高风险。在火灾现场,消防员不仅要面对高温、浓烟、有毒气体等危险因素,还要应对建筑物倒塌、爆炸等突发情况。因此,如何在消防灭火救援行动中做好紧急避险和安全防护工作,是一个亟须解决的问题。近年来,我国经济飞速发展,城市化进程日益加快,火灾事故频发,危害程度越来越大。在此背景下,提升消防灭火救援队伍应急处置能力与安全防护水平具有重要意义。
摘要:随着社会公众安全意识的普遍提升,对危险化学品(以下简称“危化品”)安全管理及火灾应急救援提出了更加严格的要求。鉴于危化品生产、储存、运输等环节仍存在较高的火灾事故风险,必须深入分析此类火灾的特点,并制定科学、有效的灭火救援预案。救援队伍需具备处置毒害、腐蚀、易燃易爆等多重衍生风险的能力,以最大程度地控制灾情,减轻事故后果,切实提升公共安全水平。尤其在当前化学工业持续发展的背景下,进一步加强对危化品使用环节的监管,优化灭火救援策略,对保障人民群众生命财产安全具有重大意义。本文将从危化品火灾的主要特征入手,系统分析其火灾风险,并围绕提升灭火救援效能的关键措施展开深入探讨。
摘要:井工煤矿井下灾害防治与消防救援协同机制建设是提高煤矿灾害防控水平、提高消防救援工作质量的重要前提。本文对协同机制建设中的预警协同滞后、协同作战割裂、通信指挥低效及演练实效缺失等问题进行了分析,提出构建“防救一体”指挥体系,包括设立应急指挥中心统合预案、资源与决策流程;健全法律法规,明确协同责任边界与问责机制;打造智能协同平台,整合多源数据辅助协同作战;实施高强度联合演练,以复杂场景实战与量化评估推动能力内化等对策,以期全面提升矿井安全水平,保障煤矿开采工作安全推进。
摘要:为有效防范化解重大消防安全风险,坚决遏制火灾事故,本文将聚焦重点领域、薄弱环节,实现对老旧建筑群火灾风险的精准施策。笔者分析了老旧建筑群常见的火灾隐患,简要阐述城市老旧建筑群火灾风险评估方法,并结合实际案例提出城市老旧建筑群火灾救援策略,以期不断地提升城市老旧建筑的消防安全整体水平。
摘要:商业综合体作为集餐饮、购物、娱乐等多种功能于一体的大型公共场所,已成为大众日常休闲娱乐的重要载体。然而,因其结构复杂、人员密集、火灾荷载高等特点,也使火灾风险显著高于一般建筑,一旦发生火灾,极易造成严重的人员伤亡和巨大的财产损失。因此,深入开展商业综合体的火灾特征研究,探索与之相适应的灭火救援技术,对提升该类场所的消防安全水平、保障公众安全与社会稳定具有重要意义。本文基于商业综合体的空间环境与经营特性,系统分析其火灾隐患特征,并进一步探讨消防救援中可应用的灭火救援关键技术,以期为增强消防队伍的实战能力、最大限度地减少火灾危害提供参考。
摘要:为了保障民众生命财产安全,确保社会安全有序发展,必须对基层灭火救援准备工作给予足够关注。现阶段,我国基层灭火救援准备工作中仍然存在诸多亟待解决的问题,相关机构需要对这些问题进行全面分析,同时制定出相应的解决策略,保证基层灭火救援准备工作可以高质量开展。
摘要:本文聚焦高层建筑消防灭火救援中的核心难题与应对策略。高层建筑因其垂直延展的结构特性,在火灾救援过程中普遍面临作业高度受限、水源供给压力不足、通信协调不畅以及疏散通道易堵塞等多重挑战。为应对这些问题,本文从技术装备升级、战术方法创新、多部门协同机制构建以及专业训练体系完善等方面提出了一系列对策。通过融合多学科前沿技术和实战经验,旨在构建一套立体化、科学化的高层建筑灭火救援体系,以提升复杂环境下的火灾应对能力。
摘要:为解决当前消防监督管理中存在的智能化水平不高、系统协同不畅监管适配性不足等问题,本文围绕消防监督管理智能化发展过程中面临的核心难点展开系统分析,并以典型城市平台为例,对数据治理、技术标准监督流程、队伍建设及信息安全等关键环节进行深入探讨,提出构建统一的数据体系、完善标准规范、更新监管机制、强化专业支撑与建立安全保障体系等应对策略,以期为消防管理机构在推动智能化监管体系构建与提升实战效能过程中提供决策参考与路径借鉴。
摘要:目前消防监督管理面临诸多挑战,如体制机制不协同、资源配置不均衡、技术应用滞后和社会共治不足。本文基于基层实践,深入剖析了导致这些问题的深层原因,包括职能定位模糊、标准更新滞后、人力装备短缺、数据共享壁垒和单位责任落实不到位。针对这些问题,从制度、资源、技术、共治四个维度提出了系统的优化路径。通过明确权责清单以划定监管边界,建立分级保障机制以优化资源配置,建设数据平台以推动技术应用,借助信用管理和精准教育促进社会协同,旨在形成一套完整的解决方案,为提升监管效能、完善现代消防治理体系提供参考。
摘要:新时期多部门协作机制为消防监督模式创新提供了重要契机。本文基于多部门协作机制的理论基础,分析了当前消防监督模式的运行机制和多部门协作的应用现状,指出存在的主要问题,包括部门间职责分工存在交叉、权责划分尚需进一步明确、信息共享机制有待完善、应急响应协同效能有待提升以及监督技术手段需要持续更新等。针对这些问题,提出了相应的消防监督模式创新路径,旨在提升多部门协作效率,优化消防监督效果,为构建高效、协同、智慧的消防安全治理体系提供参考。
摘要:消防监督是预防火灾、保障社会安全的关键环节。在复杂地形环境中,受限于地理条件与人力资源,传统监督手段效率较低,难以实现全面覆盖。无人机技术凭借其灵活性、高效性和多维数据采集能力,为复杂地形消防监督提供了新的技术路径。本文系统分析了复杂地形环境下消防监督面临的挑战,重点探讨无人机在数据采集、隐患排查及应急救援辅助等方面的应用价值,旨在为构建现代化、智能化的消防监督体系提供理论参考和实践依据。
摘要:电气设备在日常生活中应用广泛,为人们提供了诸多便利。然而,其运行中潜在的安全隐患可能对人员生命财产安全构成威胁,因此加强电气设备及线路的消防监督检查工作显得尤为重要。本文阐述了通过对电气设备及线路开展系统的消防监督检查,能够有效识别存在火灾隐患的设备和线路,预防因电气故障引发的火灾事故,切实保障人民群众的生命财产安全。
摘要:物联网技术在建筑消防监督管理中的应用是行业发展的必然趋势。该技术的引入能有效地提升消防监督管理工作的效率与质量。本文结合某大厦消防监督管理改造项目,探讨了物联网技术的具体应用方式,重点分析了火灾自动报警、消防设施状态监测、人员疏散引导及消防监督管理等功能模块的设计与实践,以期为同类项目提供参考。
摘要:矿山安全施工是矿山生产运营的核心主题,其中电缆敷设与管理的安全性直接关系井下设备的稳定运行与人员安全。随着开采深度不断增加和技术水平的持续提升,电缆竖井下放作业面临空间受限、电缆自重增加、操作复杂度高等多重安全挑战,对矿工的安全意识与专业素质提出了更高要求。本文系统分析了三种主要电缆敷设方法的优缺点,提出一种新型电缆下放装置,该装置结构简单、受力合理且承载力高,能够适应多种复杂施工场景。探讨了电缆下放前的准备工作、设备科学布置、安装调试流程及关键安全防护措施,强调了全过程风险管控与安全意识的重要性。针对作业中可能出现的触电和机械伤害等风险,制定了专项应急预案。另外,系统阐述了消防安全控制策略,涵盖火灾预防体系建设、动火作业精细化管理、消防设施合规配置、人员消防能力培训及火灾应急响应机制。通过科学应用该装置并实施系统化的电缆施工管理,可为矿山电缆高效、安全下放提供理论支持与技术保障,全面提升施工安全水平。
摘要:在医疗机构中,外包服务人员承担保洁、安保、设备维护等重要工作,他们在消防安全方面存在诸多“盲区”,严重威胁自身及医疗机构的安全。本文深入剖析了这些“盲区”的成因,提出明确管理责任、加强消防安全培训、完善监管机制、提升消防设施与器材管理水平、建立长效机制等治理对策,以保障医疗机构安全。
摘要:随着城镇燃气系统的快速普及,燃气爆炸事故已成为城市公共安全的重要威胁之一。本文系统综述了障碍物、气体射流、初始压力与稀释剂等四大关键因素对燃气爆炸特性的影响机制及其研究进展。基于现有实验与数值模拟研究成果,重点分析了各因素对爆炸超压、火焰传播速度以及爆燃转爆轰(DDT)临界条件的作用规律,揭示了多物理场耦合作用下的爆炸演化机理。本研究不仅深入解析了燃气爆炸灾害的成因,还针对不同工况提出了相应的主动防护策略,为提升燃气系统本质安全水平、构建智能化爆炸防控体系提供了理论依据与实践指导,旨在为推动消防安全技术革新、优化燃气爆炸防火防爆措施提供参考。
摘要:随着我国社会老龄化程度的不断加深,养老机构建筑的消防安全问题日益成为社会关注的重点。在火灾情境下,高龄人群因行动能力受限、感知功能下降以及认知反应迟缓等特点,表现出显著的疏散困难,易导致严重的人员伤亡后果。本文以武汉市典型养老机构为研究对象,基于消防工程学原理,系统分析了养老建筑在防火设计、疏散路径规划、消防设施配置和应急管理机制等方面存在的适老化不足问题,揭示了老年群体在火灾逃生过程中面临的多重障碍。在此基础上,从建筑防火分区优化、消防设施适老化改造、智能疏散辅助系统应用以及应急演练制度化建设等多个方面,提出有针对性的提升路径,以期为养老机构消防安全能力的系统增强提供理论支持与实践参考。
摘要:建设工程项目施工现场的消防安全管理是保障施工人员生命安全、确保工程项目顺利推进的关键环节。本文在分析当前施工现场消防安全管理重要性与现状的基础上,系统梳理了其中存在的主要问题,并据此提出完善消防安全责任体系、强化人员教育培训、提高消防设施配置与技术水平、优化应急预案与演练机制等具体策略。通过理论与实践相结合,旨在为我国建设工程项目施工现场的消防安全管理提供科学、系统的理论支持与可操作的实践参考。
摘要:本文系统探讨了电力企业防火安全管理工作,深入剖析了该项工作的重要性、行业特点以及当前面临的现实挑战,在此基础上从管理机制完善、技术手段升级、人员能力建设等多个维度提出了针对性的强化策略。结合智慧消防系统在电力企业的实际应用案例进行分析,并展望了以智能化、自动化和绿色环保为主要趋势的电力防火工作未来发展方向。
摘要:输配电线路穿越森林区域时,极易因设备故障、自然因素或人为原因引发森林火灾,威胁生态安全和电力供应的稳定性。本文对森林火灾隐患排查与防范措施进行分析,旨在能够为相关单位与个人提供参考。