摘要:本文围绕消防救援队伍与森林消防队伍协同灭火展开深入研究,系统性梳理两支队伍的职责定位与装备配置,剖析协同灭火的组织机制、协同模式,并通过实际案例进行可行性实证。研究发现,两支队伍在协同灭火中存在装备型号不统一、经验积累不充分、协作机制不健全等问题。针对这些问题,提出持续优化协同灭火理念、健全指挥机制、加大联训联演力度、统一装备型号等优化策略,旨在构建全面、高效、规范的协同灭火机制,推动应急管理体系和能力的现代化建设,提升火灾处置合力,保障人民群众生命财产安全。
摘要:传统村落是历史文化传承的重要载体,承载着深厚的文化底蕴与民俗风情,是不可多得的文化宝藏。消防安全对其至关重要,既关系村民生命财产安全,也关系地域文化的完整性与乡村可持续发展。本文深入剖析传统村落消防安全面临的困境,探讨现有建筑的结构安全隐患、电气设备及线路的潜在风险、用火习惯与易燃物管理的不足及旅游开发带来的新挑战等。同时,指出消防基础设施建设滞后、村民消防安全意识薄弱、部门协作机制不完善等亟待解决的问题。结合海南自由贸易港建设的相关政策法规及传统村落的发展规划,有针对性地提出相关策略,旨在全面提升传统村落的消防安全保障能力,为村落的保护与发展构建牢固的安全屏障,确保珍贵历史文化遗产得以传承。
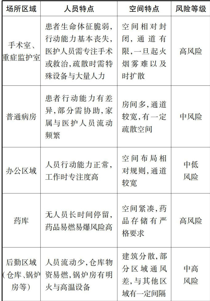
摘要:医院作为人员高度密集且病患集中的特殊公共场所,其消防安全管理工作至关重要。本文以大型综合医院为例,阐述了大型综合医院消防安全管理的重要性,分析了当前消防安全管理存在的问题,并结合实际案例与理论研究,从体系构建、结构优化、制度完善及智能化提升等方面提出有针对性的管理策略,旨在为提升大型综合医院消防安全管理水平提供参考,以保障医患生命财产安全。
摘要:本文深入剖析电气火灾在电气线路故障、过载运行等方面的成因以及其隐蔽性强、蔓延迅速等特点,同时阐述常见风险评估方法。深入探讨当前管控现状与存在的问题,从完善法律法规、强化部门协作、推动技术创新和提升公众意识等方面提出完善策略,进而提升电气火灾防控能力,切实保障人民群众生命财产安全。
摘要:本文深入探讨了消防救援队伍日常管理工作中战训、气防检测、执勤监护、灭火救援和防火工作的重要性。通过详细分析各项工作的具体内容和实施方法,旨在提高消防救援队伍的整体素质和应急响应能力,确保其在面对各种突发情况时能够迅速、有效地进行处置,最大限度地减少人员伤亡和财产损失。
摘要:为有效贯彻消防监控室达标创建要求,提高消防监控室管理效能,本文对民航西南空管局本部(简称局本部)消防监控室标准化建设期间的管理工作进行剖析,发现人员管理、设备管理等还存在一定的改进空间,并提出相应的对策,以供参考。
摘要:随着大数据技术的发展,其在火灾预警和应急响应中的应用已成为提升火灾防控能力的重要手段。通过实时监控、数据分析和智能预测,大数据技术能够提高火灾风险预测的准确性和预警的时效性。本文采用大数据分析技术,整合来自各类传感器、气象数据等多源信息,建立火灾预测模型,并优化火灾应急响应资源的调度机制。研究结果表明,大数据能够显著提高火灾预警的精准性和响应效率,有效减少火灾带来的损失,推动火灾防控体系智能化发展,为未来火灾管理提供了新的技术路径。
摘要:火工品作为特殊危险物品,其储存与安全管理直接关系人员生命财产安全和社会稳定。随着工业的发展和技术的进步,火工品的应用日益广泛,由此引发的安全事故也时有发生,暴露出储存与管理环节存在诸多隐患。因此,科学分析火工品储存与安全管理的关键问题,探索优化管理模式和技术手段,对于预防事故发生、保障安全生产具有重要意义。
摘要:随着民办高校规模的持续扩大,生源增长带来了建筑功能复杂化与人群密度增加等问题。与公办院校相比,民办高校在消防安全防护中存在经费投入不足、基础设施维护滞后、应急管理体系不完善等短板,导致防护效果不佳,这不仅给民办高校突发事件应急管理带来巨大压力,还严重威胁着师生安全与校园稳定。本文以绵阳城市学院为案例,深入分析民办高校学生消防安全突发事件的主要特征及规律,基于4R理论框架提出创新策略,包括构建动态管理体系、跨部门联动体系、强化预防能力、引入智慧化预警监测平台、完善多元主体协同参与机制,旨在为民办高校构建科学化、动态化、协同化的应急管理体系提供理论与实践依据。
摘要:实战化训练作为消防救援队伍能力建设的核心途径,在提升队伍灭火救援能力、战术应对效率及协同作战水平等方面具有不可替代的作用。当前,消防救援训练在训练模式、评估体系、装备融合等方面仍存在一系列结构性问题,亟须通过系统化、任务导向化的训练改革路径予以突破。本文基于技能、协同、心理、装备四个维度,深入剖析灭火救援能力的构成要素,聚焦当前实战化训练中存在的主要问题,提出包括训练设计、评估机制、装备适配、联动演练与心理建设在内的五项系统提升策略,旨在为构建适应现代灾害形势的实战化训练体系提供理论支撑与实践参考。
摘要:消防指挥调度体系是保障应急救援效率的关键环节。该体系的科学性和智能化水平会直接影响对火灾及其他灾害事故的处置效果。本文深入分析消防指挥调度体系的发展现状。基于该体系的基本组成,分析了其关键问题及优化策略。研究发现,现有体系存在一定不足,需要引入大数据、人工智能(AI)、物联网(IoT)等技术进行优化。同时,提出了一系列创新策略,包括构建融合多源数据的智能调度模型、设计动态资源分配算法、改良跨部门协同机制等,以期全面提高指挥调度的精准性和响应速度。
摘要:在当前城市建设中,高层建筑日益增多,有效缓解了用地紧张问题。然而,由于其体量庞大、结构复杂,一旦发生火灾,往往会极大地增加消防救援的处置难度。为提升消防救援队伍在高层建筑火灾中的实战能力,有必要系统分析此类火灾的特征,并据此提出切实有效的能力提升路径,从而为灭火救援实战提供科学依据和可行策略。
摘要:基层消防安全治理是保障社会安全稳定的重要基础,也是治理体系和治理能力现代化的关键环节。本文基于“五位一体”总体布局视角,从经济、政治、文化、社会和生态文明建设五个维度系统探讨基层消防安全治理能力的提升路径。通过分析基层消防治理的重要性及现有成效,提出以协同治理、资源整合、制度完善为核心的多维优化策略,旨在为构建科学化、现代化的基层消防安全治理体系提供理论参考。
摘要:高校作为人员密集、活动频繁的特殊功能区,面临自然与人为突发事件带来的多重安全风险。校内应急救援队伍是高校应急管理体系中的核心,其建设水平直接关系对突发事件的快速响应与恢复能力。本文通过分析当前我国高校应急救援队伍建设现状,探讨高校应急救援队伍建设困境,提出通过构建高校突发事件应对任务框架和制度保障、明确队伍职责定位、构建“专职-志愿者-专家"队伍体系、加强应急物资保障及引入智能技术手段等路径构建高校应急救援队伍,旨在为高校应急管理体系完善与突发事件响应能力提升提供参考。
摘要:消防救援队伍在开展地震灾害救援活动期间,装备物资保障是其高效完成救援任务的重要前提。为切实提高救援成效,本文简要介绍消防救援队伍地震灾害救援装备保障工作现状,分析存在的问题,分别从“模块化分级储备+ 智能调度平台”双轨保障、打造区域联动保障圈协作机制、建设“实战压力测试 + 动态选代”装备适配机制以及打造“社会化预置仓”等多个方面,针对新形势下消防救援队伍地震灾害救援装备物资保障策略展开深入探讨,以期助力地震灾害消防救援装备物资保障工作迈向更高水平。
摘要:防火门是一种重要的消防装置,在民用建筑中得到广泛应用,在确保建筑消防安全性能方面具有十分重要的作用。本文主要对防火门的重要性进行分析,并通过火灾模拟、材质分析等对防火门进行耐火性能研究,分析影响防火门耐火性能的因素,提出增强公共场所防火门耐火性能的策略,以期增强公共场所的消防安全保障。
摘要:为降低建筑火灾风险、控制火灾损失,本文以建筑消防设施中常见的消防电子产品为研究对象,分析了当前该类产品存在的主要问题,并制定了相应的解决对策。研究表明,消防电子产品若存在缺陷,将直接影响其在火灾预防与控制中的效能。因此,建议在建筑消防设施管理过程中,应针对不同消防电子产品的具体问题,系统制定并实施有针对性的解决方案,以期通过有效预防和控制产品故障,最大限度地发挥消防电子产品在建筑火灾防控中的作用,切实保障建筑运行安全。
摘要:随着社会经济的持续发展,火灾事故的复杂性与危险性不断上升,对消防救援人员的安全构成了日益严峻的威胁。消防员防护装备作为保障其生命安全的关键屏障,其性能与可靠性至关重要。本文旨在系统分析当前消防员防护装备的实际应用状况,识别其中存在的主要问题,并提出有针对性的改进策略,以期提升防护装备的整体效能,进一步强化对消防员生命安全的保障。
摘要:本文系统剖析了消防雨淋阀常见故障,深入探究了故障成因,并通过实证研究和案例分析提出了针对性的处理对策。研究表明,机械故障、电气故障、环境因素以及系统设计与选型问题是引发雨淋阀故障的主要因素。通过机械部件检查与更换、电气线路排查与修复、环境防护、优化控制逻辑等手段,能够有效地解决雨淋阀常见故障,提升其可靠性与稳定性。
摘要:近年来,随着城市化进程的不断加快和人民生活水平的持续提高,建筑与装修材料的种类日趋复杂,火灾事故诱因也更加多元,给火灾调查工作带来了新的挑战[。目前,火灾事故调查存在技术手段相对滞后的问题,而火灾成因分析作为一项专业性极强的工作,在实践中对技术支撑与专业能力提出了更高要求[2。因此,为有效提升火灾调查的科学性和准确性,亟须引入测谎技术、三维测绘、数字建模等先进技术装备,推动调查工作向数字化、精细化方向转型升级。
摘要:高层建筑火灾具有火势蔓延快、扑救难度大、人员疏散困难等特点,给消防安全带来了巨大挑战。自动喷水灭火系统作为高层建筑消防的关键设施,能在火灾初期发挥重要作用,有效控制火势,降低损失。然而,传统自动喷水灭火系统存在火源定位模糊、响应延迟等局限性。精准定位技术通过传感器网络、智能算法等实现对火源的精确探测与定位,提高喷水灭火的针对性和效率。
摘要:随着人工智能技术的迅猛发展,人机协同系统在消防救援领域展现出巨大的应用潜力与价值。本文聚焦消防救援技术专业实践中人机协同的创新应用模式,通过系统分析人工智能辅助决策、智能机器人协作以及虚拟现实仿真训练等技术在消防救援实践中的具体应用场景,探讨了人机协同如何提升救援效率,降低救援人员风险并优化训练效果。研究表明,人机协同系统能够显著增强消防救援的智能化、精准化以及安全性,同时也面临着技术可靠性、实时协同以及标准规范等方面的挑战。基于实践数据分析和专家评估,提出了加强人机协同在消防救援领域应用的优化建议,以期为推进消防救援技术专业实践的智能化转型提供理论依据和实践指导。
摘要:针对消防水管压力监测中存在的实时监测难度大、系统集成度低等问题,本文设计了一套基于机电一体化技术的压力监测系统。该系统采用模块化设计理念,集成了压力传感单元、数据采集单元、控制处理单元、报警单元,重点解决了传感器安装位置优化、信号干扰抑制以及数据实时处理等关键技术问题,并通过搭建实验平台,对系统的监测精度、响应特性以及可靠性进行了测试验证。实验结果表明,该系统能够有效地实现对消防水管压力的实时监测和异常报警功能,具有较强的抗干扰能力与系统稳定性,为消防水管压力监测提供了一种新的技术方案。
摘要:随着物联网技术的快速发展,其在各个行业中均发挥着不可替代的作用。对于建筑消防工程来说,通过物联网技术,可以提升火警预报的精准性,增强智能感知火情能力,对周边环境进行实时监测,从而自动进行消防应急响应,提升消防系统控制水平。因此,为了发挥物联网技术的应用价值,本文将对物联网技术在智慧建筑消防工程中的应用进行详细探析,以供参考。
摘要:高层建筑日益成为人们生产与生活的重要场所,而其消防安全问题也愈发凸显。由于其结构特殊、功能复杂,一旦发生火灾,往往扑救难度大、后果严重,对火灾预防与控制技术提出了更高要求。本文以建筑防火技术为研究对象,探讨其在高层建筑设计中的有效应用途径。概述高层建筑的火灾特点,进而分析当前建筑防火技术的应用原则与基本要求,并深入探讨具体的应用策略,旨在最大限度地发挥防火技术的效能,提升高层建筑整体防火水平,确保在火灾发生时能够实现快速响应与控制,为人民群众生命财产安全构建坚实可靠的防护屏障。
摘要:在科技飞速发展的背景下,智能消防设备检测技术正逐步成为现代消防安全体系的重要支柱。本文聚焦该技术领域,从当前技术应用现状出发,系统梳理多种先进检测方法的工作原理与实际应用场景,深入分析其在复杂环境中面临的技术瓶颈与适用限制。在此基础上,结合行业发展趋势与前沿技术创新动向,对未来智能消防设施检测技术的发展路径进行前瞻性研判,旨在为提升公共消防安全水平提供技术支撑,并为推动该领域的技术创新与落地应用提供理论依据和实践参考。
摘要:随着全球气候变化与资源短缺形势的加剧,在建筑领域,绿色建筑逐渐成为重点方向。国家针对建筑行业也提出明确的节能、环保与安全目标。即使在绿色建筑理念下进行施工,在设计时防火功能也依然是建筑设计的关键。被动防火技术作为提高建筑防火功能的关键,其应用与绿色建筑施工息息相关。在选择防火材料和进行防火设施布设时,需要坚持环保与节能原则,这关系绿色建筑的整体质量。本文主要分析绿色建筑设计中被动防火技术的应用,并对其性能优化方法进行论述。
摘要:为降低传统能源消耗,推动绿色发电目标的实现,风能、光伏、生物质等可再生能源的发电应用规模持续扩大。然而,此类能源设施的广泛部署也带来了新的安全风险。本文结合“近零碳示范区”项目的建设实际,对配套储能设备及设施的消防安全开展系统性评估,识别项目中存在的风险与有害因素,并据此提出科学合理的防控措施,旨在降低火灾事故发生概率,控制火灾危害程度,提升可再生能源系统的整体安全性。
摘要:在国内高层建筑数量持续增长的背景下,此类建筑在为人们日常生活与工作提供便利的同时,也潜藏着不容忽视的火灾风险。本文深入探讨了高层商业建筑消防安全的关键影响因素,并构建了一套系统化的高层建筑消防安全评价技术框架。通过在关键风险区域部署智能传感设备,该系统实现了对火灾相关数据的实时采集与传输,使管理人员能够迅速掌握火情动态。系统还具备语音报警、灯光疏散指引以及自动启动消防隔离措施等功能,有效地提升了高层建筑火灾预警与应急响应的智能化水平。
摘要:各类建筑火灾事故频发,其中一些造成重大人员伤亡的事件,经深入调查往往与“历史遗留项目”密切相关。此类项目在消防审查与验收过程中面临诸多特殊困难,如何科学、合理地对其实施消防审验,并有效提升其安全水平,已成为行业主管部门和专业技术人员亟须解决的重要课题。本文聚焦历史遗留项目的消防审验问题,系统分析当前审验过程中存在的既有规范冲突与适用难点,进而提出适用于此类项目的适应性对策,以弥补传统消防审验模式的不足,切实保障历史遗留项目的消防安全。
摘要:本文聚焦建筑消防验收工作,深入剖析当前建筑消防验收存在的难点,针对现存难点提出有针对性的措施,包括重视消防验收工作、严格验收标准、加强施工管理、加大资金投入以及组织专业培训等,旨在提升建筑消防验收质量,筑牢建筑消防安全防线,为保障人民群众生命财产安全提供理论与实践参考。
摘要:当前,随着我国城市化进程的不断加快,高层及超高层建筑日益增多,这在极大地提升了城市土地利用率、推动城市结构优化和商业经济可持续发展的同时,也带来了前所未有的消防安全挑战。高层建筑消防给排水工程作为建筑消防安全系统的核心组成部分,其设计的科学性与可靠性直接关系人员的生命财产安全和城市的公共安全。鉴于高层建筑具有高度高、体量大、功能复杂、人员密集等特点,其消防给排水系统在设计上存在特殊性和更高的技术难度。因此,如何基于高层建筑消防给排水工程的独特性进行科学、合理、高效的设计,已成为一个备受社会各界关注的重要课题。
摘要:随着当前大型公共建筑在防火安全方面面临的实际需求日益提升,传统的单一功能性建筑防火设计已难以满足现代复合型建筑的消防要求。此类建筑通常具有功能复合的业态分区、复杂的空间结构、多样化的使用场景以及高度密集的人流,因而对火灾防控提出了更高要求。基于这一背景,本文从城市综合体建筑防火设计技术难点以及综合防火策略等多个核心维度,系统阐述了现代城市综合体火灾防控体系的技术架构与实施路径。包含:防火分区划分、结构耐火保障、疏散流线优化以及安全出口设置等方面,构建一套科学、高效且具有前瞻性的火灾防控技术体系。
摘要:消防安全是房屋建筑质量体系中的核心指标之一。在经济快速发展与建设水平持续提升的背景下,房屋建筑数量不断增多、楼层日益增高,同时也面临更为严峻的火灾风险。高层建筑的发展不仅为人们生活带来便利,还提高了土地资源的利用效率。然而,由于其结构复杂、人员密集,防火安全面临更多挑战。因此,在房屋设计阶段完善防火设计,以满足消防安全管理的需要,对保障建筑结构及居民安全具有重要意义。基于此,本文拟对房屋防火设计的必要性及现存问题进行分析,并提出相应的管理策略。
摘要:本文针对危化品火灾的特殊性展开研究,通过分析燃烧特性、扩散规律和连锁反应,结合典型事故案例,提出了“分级响应-专业处置-协同联动”的系统性应对方案。研究发现,危化品火灾具有多形态燃烧并存、危害效应叠加和连锁反应显著等特征,据此构建包含预警评估、专业处置和协同保障的立体化救援体系,以期为危化品火灾的科学处置提供较完整的理论框架和实践参考。
摘要:本文针对小区地下车库汽车火灾的特殊性,从消防员实战角度系统研究了火灾扑救和人员疏散策略。分析了地下车库火灾的特点和危险性,探讨了火灾扑救的技术难点和战术选择,提出了科学的人员疏散组织和引导方法,以期为消防部门制定地下车库火灾应急预案提供理论依据和实践指导。
摘要:化工企业因涉及易燃、易爆、有毒等高风险物质,在发生火灾事故时极易引发连锁反应,从而面临严峻挑战。在此类环境下,固定消防设备在厂区初期火灾控制与辅助扑救过程中发挥着关键作用,其合理配置与应急响应效率密切相关。为满足灭火救援实战需求,需开展实战性评估,系统分析自动喷水、泡沫及气体灭火系统的性能特点,并明确其在战术应用中的价值。当前,部分企业存在设施老化、维护不到位、操作不规范等问题,亟待通过技术升级、流程优化和培训整合等策略,全面提升消防系统的可靠性,确保在高风险紧急情况下消防作业的高效执行。
摘要:充气式消防救援船艇在水域救援行动中具有重要的应用价值。为确保其在实战环境下能够稳定、高效地执行预定救援任务,须建立科学、严格的关键性能指标体系。本文基于真实水域救援任务的特点与需求,明确充气式消防救援船艇的功能定位与适用场景,系统分析其在实际应用中的关键性能指标,并对其未来在性能优化与技术发展方面的趋势进行展望,以期为该类船艇的设计制造与实战应用提供理论参考与实践指导。
摘要:火场初战处置效能对灭火救援工作的成效具有关键影响。为全面提升火场初战阶段的可控性与安全性,本文针对灭火装置的优化展开了提升初战处置效能的相关研究。提出了一系列全面、高效的策略,包括构建全域感知的灭火装置调度网络、创新模块化灭火装置快速换装体系、研发环境友好型灭火剂、建立灭火装置效能动态评估机制、开发人机协同灭火操作系统以及实施灭火装置网格化精准布防等。研究表明,通过对灭火装置进行系统创新与优化,可在灭火救援过程中增强对火场初战阶段的控制能力,从而显著提升初战处置效能。
摘要:在城市化进程不断加快的背景下,高层建筑的数量呈现出日益增多的态势,同时其灭火救援难度也逐渐增加。本文重点分析高层建筑灭火救援过程中固定消防设施的具体应用情况。借助对相关案例的分析,进一步探究消火栓系统、自动喷水灭火系统、防排烟系统以及火灾自动报警系统等在灭火救援中的具体应用策略。研究表明,若合理、充分地运用这些固定消防设施,能够有效地控制火势蔓延,从而为人员疏散和救援工作的开展提供相应的保障。
摘要:近年来,我国大型商业综合体火灾事故呈上升趋势,部分事故因人员疏散不及时、救援协同不畅,最终导致灾情扩大。本文结合大型商业综合体火灾场景,详细地剖析灭火救援中人员疏散与协同作战面临的困境,并结合此类建筑的特点,从优化人员疏散预案、创新疏散引导技术、强化多部门协同机制等多个方面提出了系统性的对策,以期提升大型商业综合体的火灾救援效率,最大程度保障人员的生命财产安全,从而为完善城市消防安全管理体系提供理论参考与实践指导。
摘要:石油化工企业生产工艺复杂、多样,危险化学品种类繁多,工艺设备密集程度高,一旦发生突发事故,极易造成连锁反应导致重大损失。本文着重分析应急指挥体系的构建要素与救援行动的关键环节。通过剖析指挥协调机制、救援力量调配、专业分工设置等核心要素,提出建立统一、高效的应急指挥体系。针对具体救援行动,重点研究了关阀断料与堵漏导流的技术路线、人员搜救与疏散的组织方法、火灾扑救与冷却防护的战术部署、环境监测与污染防控的实施策略。研究成果形成了一套以统一指挥为核心,涵盖泄漏控制、人员救援、消防灭火、环境保护等多个维度的系统化应急救援措施,为提升石油化工企业突发事故处置能力提供了技术支撑。
摘要:随着城市化进程的加速和建筑密度的增加,火灾风险呈现出复杂化、多样化的趋势。传统防火监督模式主要依赖人工巡查和经验判断,存在信息滞后、覆盖范围有限、响应效率低等问题。大数据技术的兴起为防火监督提供了新的解决方案,通过整合多源数据(如物联网传感器、历史火灾记录、气象数据、人口流动数据等),可实现对火灾风险的实时监测、精准预警和动态评估。本文旨在探索大数据在防火监督中的应用路径,为提升火灾防控能力提供科学依据。
摘要:本文聚焦智能化消防巡检系统的技术架构与应用效能,构建“感知-分析-决策”一体化防控体系,通过物联网感知网络与动态风险评估模型,破解传统模式的空间盲区与决策迟滞问题。研究提出多源数据融合算法与闭环处置机制,揭示智能化系统在精准预警、资源优化及应急决策支持方面的技术优势,为高风险场所构建全时段、多维度的主动防御网络提供理论支撑。
摘要:在信息化时代,智慧消防技术的迅猛发展为防火监督工作提供了全新的解决方案。本文探讨了大数据、云计算、物联网和人工智能在智慧消防中的应用,分析了其在城市物联网消防远程监控系统、高层住宅智能消防预警系统及智慧消防安全管理系统中的具体实践,并提出了优化新兴领域的智慧消防应用、改进监督检查模式、推动标准化进程以及加强智能设备研发等策略,以期提升防火监督工作的效率与效果。研究表明,智慧消防不仅有助于提高火灾预防能力,还能显著增强应急响应速度与准确性。
摘要:随着城市风险环境逐渐复杂化,传统消防安全监管模式因静态管控特性与跨部门协同不足等问题,难以应对隐患的动态演变与隐蔽累积。针对动态监控与监督检查协同中的技术适配性不足、信息共享壁垒、闭环反馈缺失及社会参与薄弱等瓶颈,本文构建了多层级动态监控技术体系与智能化检查模式,提出基于风险热力图的资源调度策略、“监测-验证-迭代”闭环优化机制以及区块链数据存证技术。通过融合增强现实辅助决策工具与信用激励机制,重构隐患分级响应流程并完善社会共治框架,形成技术集成与制度创新协同驱动的消防安全治理体系,旨在实现风险管控从事后处置向事前预防转型,提升对城市复杂场景的动态适应能力与治理韧性。
摘要:本文聚焦老旧小区消防安全问题,深入剖析其存在的隐患,探究隐患成因,并有针对性地提出监管策略,旨在提升老旧小区消防安全水平,保障居民生命财产安全。通过对消防设施设备、建筑结构布局、居民消防意识与行为、消防管理等多个层面的研究,为改善老旧小区消防安全状况提供理论依据和实践指导。
摘要:本文以提升消防安全水平、减少火灾事故为目标,聚焦火灾安全隐患排查与事故预防。通过深入剖析排查的关键要点,如排查范围、方法、流程等,梳理电气、用火、易燃易爆物品、消防设施与疏散通道等常见隐患类型,提出从制度建设、设施配备维护、预案制定演练、教育培训等方面构建核心预防策略,建立排查与预防协同机制,为消防工作提供理论与实践指导。
摘要:高层建筑具有层数多、高度大、功能复杂、人员密集和结构特殊等特点,消防安全隐患显著,防火监督工作难度较大。本文阐述高层建筑的基本特征,分析其常见消防安全隐患及成因,探讨有效的防火监督策略,以提升高层建筑消防安全管理水平,保障建筑使用安全及人民群众生命、财产安全。
摘要:高层建筑消防工程是确保建筑物安全的重要环节。在施工过程中,常遇到诸多问题,这不仅影响工程的质量,还可能埋下安全隐患。本文旨在探讨高层建筑消防工程施工中的常见问题及相应的质量控制措施,以期为相关工程提供参考。
摘要:近年来,受极端天气频发影响,山火发生风险持续上升,对林区架设的10kV裸导线的安全运行构成严重威胁。为有效提升电网的山火防范与应急管理能力,亟须系统总结现有经验,持续优化防控工作方案。本文旨在深入分析山火对10kV裸导线的具体影响,主要包括电气故障、物理损毁及可能引发的连锁反应;探讨三项关键防范对策,即加强源头阻燃、推广无人机巡检技术、建设山火智能监测预警系统。为保障电网安全运行,提出四项举措,包括构建完善的电网应急预案体系、优化电网调度控制策略、规范现场安全处置流程、推动多方主体协同参与电网运维,以期为相关领域从业人员提供参考。
摘要:针对传统飞机货舱火灾探测误报率高、缺乏早期高效防控手段等问题,本文提出基于时空特征的双向LSTM(BiLSTM)网络模型,通过贝叶斯优化算法对网络结构进行优化,得到最佳超参数组合,从而建立准确判断火源区域的方法。利用火灾模拟软件Pyrosim 建立全尺寸B707飞机货舱火灾模型,模拟18个火源位置、8种火源功率 (20kW-800kW) 共144 个火灾场景,获得货舱火灾初期烟气关键特征参数变化规律并作为火灾数据集。开发了一种融合时空特征的火源区域定位模型,深入分析了火场温度、气体浓度等参数与火源位置的关联性。通过贝叶斯优化算法寻找最佳超参数组合,从而提升模型的准确性和鲁棒性。结果表明,该模型能够揭示烟气在货舱顶棚射流过程中的火灾动力学规律,可准确预测货舱火源所在区域,为飞机货舱智能机载防灭火设计提供有益参考。
摘要:数据中心作为信息社会的核心基础设施,其消防设计应严格遵循“安全适用、技术先进、经济合理、环境保 护"的基本原则。本文以成都地区某数据中心项目为例,重点围绕室内、外消火栓系统、预作用自动喷水灭火系统、气 体灭火系统及水喷雾灭火系统五个主要消防子系统,结合现行规范要求与工程实践经验,探讨给排水专业在数据中心 消防设计中的关键环节与主要内容,以期为同类建设项目的消防系统设计提供参考。关键词:数据中心;给排水专业;预作用喷淋灭火系统;气体灭火系统;水喷雾系统
摘要:地下停车场由于其空间封闭、人员分布不均以及可燃荷载集中等特点,一旦发生火灾,极易导致严重的人员伤亡和财产损失。本文对地下停车场在防火构造中的共性缺陷展开系统分析,归纳出其在防火分隔、通风排烟、电气设施以及人员疏散等方面存在的主要问题。结合国家现行的消防规范,提出以系统化改造为导向的技术对策与路径,以期为城市地下空间的安全治理提供理论参考和实践指导。
摘要:本文以北京回龙观医院安消一体化建设为例,介绍其安消一体化搭建经验和成果,并从安全管理的角度探索医院安消一体化空间的提升策略,以构建快、准、稳的应急处置体系。
摘要:随着医院规模扩大与功能复杂化,传统医院消防管理面临诸多挑战,如信息滞后、设施监控不全面等,难以满足现代医院消防安全需求。通过构建总体监督体系,可有效实现数据融合与协同,对消防设施状态进行实时监控,整合分散数据。依据大数据进行火灾等级划分,及时、准确地发布预警信息,并对预警性能进行评估和优化,以期为医院消防管理提供更科学、高效的解决方案,保障医院人员生命财产安全,提升医院整体消防安全水平。
摘要:智能安消报警实训平台基于医院典型场景需求构建,通过智能化综合管理,有效防范和处置医患纠纷、消防隐患等安全问题。该平台集成了安防领域的视频监控、出入口控制与消防报警三大子系统,融合了智能安消一体化、AI小模型与数字孪生等关键技术。本文主要介绍该实训平台的构建方案、前端网络摄像机中AI小模型对特定物品的识别机制以及数字孪生虚拟仿真综合管理平台的实现原理,并进一步闸述该平台在数智安防教学中的应用价值与社会推广潜力。