摘 要:针对多仓库异质车队带时间窗的车辆路径问题(Multi-Depot Heterogeneous Fleet Vehicle Routing Problem with Time Windows, MDHFVRPTW),以车辆数费用和物流成本最小为目标,综合客户需求、时间约束等因素构建数学模型,并提出改进智能水滴算法(Improved Intelligent Waterdrop Algorithm, IIWD)求解。引入大邻域搜索方法及模拟退火可接受概率准则,重新定义了算法的水滴路径,有效优化智能水滴算法的局部搜索能力。Cordeau标准测试算例和实际算例的求解结果显示,算法在寻优能力上较其他算法更强,求解时间也有明显提升,充分验证了算法的有效性与可行性。
摘要:数字经济作为一种新的经济形态,是实现高质量发展的重要力量和新动力。为明确数字经济与物流业高质量发展的关系,选取2011—2021年中国30个省(市)为研究对象,采用双向固定效应模型、空间杜宾模型与工具变量法对两者的影响关系进行检验与分析。研究表明:数字经济对物流业高质量发展具有显著的正向促进作用,且这种作用具有区域异质性,这一结论在稳健性检验后依然成立;空间杜宾模型研究发现,数字经济对周边地区存在正向的溢出效应,能够促进周边地区物流业高质量发展。
摘要:农村寄递物流属于农村物流的重要组成部分,是工业品下乡、农产品出村进城的重要渠道。近年来,随着乡村振兴战略的提出,农村物流也逐渐成为乡村振兴的强大驱动力。文章首先从农村寄递物流体系建设和农村寄递物流主体发展两个视角展开论述,通过对文献整理和分析,再细分为农村寄递物流体系建设现状、农产品上行与工业品下行、寄递物流主体关系以及主体关系治理四个方面进行分析与总结,了解目前农村寄递物流的现状与存在问题,最后,针对农村寄递物流现有研究不足提出未来可研究方向。
摘要:通过构建随机前沿模型,利用我国30个省区2009—2019年共计11年的面板数据对农产品交易市场的技术效率及其影响因素进行实证分析。结果表明,我国农产品交易市场技术效率呈现明显的上升趋势,但是地区间差异较大,西部和东北部的效率较低。市场摊位数和营业面积两个投入变量对农产品交易市场成交额具有显著影响,区域经济基础因素、区域居民生活水平和区域公路密度条件等外部因素对农产品交易市场技术效率具有显著的正向影响。最后,根据实证结果提出相应的政策建议。
摘要:文章以福建省为例,进行废旧手机回收量预测和空间分布研究。为了提高手机保有量预测的准确性,基于灰色预测模型GM(1,1)、BP神经网络和粒子群算法,采用串联的方法,构建了灰色PSO-BP预测模型,并结合消费与使用模型预测了福建省2022—2026年的手机回收量。在空间分布研究方面,立足于区域人口和区域GDP数据,采用熵权法,进行手机回收量空间分布研究。研究表明,与BP神经网络相比,灰色PSO-BP组合预测模型的预测精度更高,证明了该方法的可靠性和适用性;2022—2026年福建省手机回收量总体上呈上升趋势,在2023年达到顶峰,约61.4万部,福州市和泉州市的手机回收量最多,均超过10万部,应当采取相关措施,及时处理废旧手机,促进资源再利用,保护生态环境。
摘要:广东省作为中国经济最活跃的地区之一,货运结构的优化对于其经济发展至关重要。文章以2003—2022年广东省货运构成等数据为依据,运用灰色关联度分析方法,对广东省货运总量与其内部结构的关联度进行了分析。结果表明:对货运总量影响最大的是公路货运量,水路次之,再者是民航、管道和铁路。根据货运结构中的问题,提出了调整和优化货运结构的建议。
摘要:现代物流业发展,对于西藏自治区加快区域经济建设,深度参与国内国际双循环,具有重要意义和战略性影响。据此,对西藏自治区物流需求进行中长期的精准预测,可为相关部门合理预期西藏自治区物流业的未来可能变动趋势提供参考,具有重要现实意义。文章依据2013—2021年西藏自治区货物周转量实际数据,建立GM(1,1)灰色预测模型,模拟精度达到最高级别1级。研究结果表明,2013年以来西藏自治区物流需求持续攀升,而且预期会在“十四五”期间与“十五五”期间继续保持增加态势。
摘要:数字物流作为物流行业的重要创新方向,为经济的高效运转提供了有力的支撑,是推动经济高质量发展的核心动力之一。文章通过分析2016—2024年数字物流相关文献,从技术融合、政策环境、市场变革以及区域发展等维度进行了系统性梳理,以期为相关研究提供借鉴。
摘要:汽车产业正处于深度变革和转型升级的关键阶段,电动化与智能化的融合已成为产业发展的重要方向。为探究双积分政策下新能源车企和科技企业间的合作机制,基于演化博弈理论研究了两类企业的跨界合作创新行为。首先,建立支付矩阵以分析利益相关者的合作创新和研发行为;其次,根据复制动态方程和演化稳定策略探讨影响两类企业跨界合作研发活动的动力因素;最后,根据数值仿真验证理论推演的有效性。研究结果表明:积分价格、企业间跨界合作的技术外溢风险、收益分配系数和研发成功率都会对新能源汽车产业跨界合作研发产生影响。研究结论可为车企和科技企业进行跨界合作研发提供决策支持。
摘要:电商时代,次日达服务成关键。文章针对单级仓网企业配送难题,优化RDC选址策略,提升B2C电子产品次日达效率至 70% 以上。采用混合整数规划模型与模拟退火算法,最小化成本,并验证于“京东物流杯”竞赛。结果显示,优化布局显著提升时效并控成本,为电商仓网优化提供新方案。
摘要:文章综述了国内外关于旅游物流的研究现状,重点分析了旅游物流的概念界定、旅游与物流的关系、旅游物流体系的构建及其重要性,以及旅游物流模式的探索与发展。研究显示,旅游物流作为旅游业发展的重要支撑,其作用日益显著,涵盖了从物流系统优化、供应链管理到绿色物流等多个维度。国内外学者普遍认同旅游物流对提升旅游服务质量、优化旅游产品设计及促进旅游目的地可持续发展的重要性,同时也指出了当前研究存在的局限性和未来研究方向。
摘要:随着现代生活节奏的加快和新技术发展的日新月异,人们的消费方式从实体店购物到线上购物转变,然而电商市场饱和、质量问题频出、电商企业利润微薄等,电商市场也进入瓶颈期。在这样的背景下,“新零售”的概念孕育而生。新零售旨在通过线上、线下融合,更便利、更快速、更实惠地满足消费者的购物需求,而这一切都离不开即时物流的保障。文章旨在通过对消费者和配送人员的调研,了解即时物流存在哪些问题,提出即时物流改进的建议。
摘要:随着我国网购业飞速发展,物流配送行业也随之爆火,但是相较于城市地区物流寄、送上门服务的便捷性,广大农村地区物流配送服务却存在巨大差异性和不足。为深入探讨这一问题并提出有针对性的优化策略,文章首先梳理了四川省农村物流配送服务的现状,揭示了其在基础设施、配送效率、服务网络、人才储备等方面存在的不足;其次,通过定性与定量方法结合,探究四川省农村地区物流发展短板根源,包括经济落后、地理条件复杂、市场需求分散、政策支持不足等因素;最后,针对突出问题,提出可行性的解决措施,涉及强基建、联合配送、科技智能化服务、强化政策引导与资金扶持等。旨在构建更高效、更可持续的农村物流配送体系,以缩小城乡物流服务差距,推动四川省农村地区的物流产业健康发展、地区经济增长和农村地区现代化进程。
摘要:在乡村振兴战略的推动下,智慧物流对农产品品牌建设具有显著的赋能作用。文章分析了智慧物流在提升物流效率、降低成本、优化供应链管理、增强品牌信任和品质保障以及推动品牌营销等方面的作用,探讨了其在农产品品牌建设中的应用。同时,文章针对基础设施建设不完善、专业人才缺乏、标准化体系不健全和农产品品牌意识不强等问题,提出了加强基础设施建设、人才培养与引进、建立标准化体系和培养品牌建设意识等对策建议,以期为农产品品牌建设提供支持,推动乡村振兴战略的实施。
摘要:随着电子商务的迅速扩展,快递行业在“最后一公里”配送环节面临瓶颈,智能快递柜作为一种创新的末端配送方式逐渐获得广泛应用。然而,传统单面智能快递柜在空间利用率和存取效率上存在明显不足。文章提出一种双面型智能快递柜,通过双面开口和可调节隔板结构提升柜体空间利用率和存取效率,展示了其广泛的应用潜力。
摘要:随着信息技术和先进制造技术的快速发展,传统的制造车间逐步向自动化、智能化转型。智慧物流是车间智能制造的核心和关键。智能制造车间要实现物料的自动化和智能化搬运需引入自动搬运小车AGV。要实现对AGV的有效管控,完成车间物料的搬运有必要开发一套基于AGV的物流调度系统。首先,确定多AGV的数据通信方式以及系统的软件架构方案,然后,确定AGV物流调度系统完成物流任务的流程,在此基础上确定了AGV物流调度系统的功能模块,以及每个功能模块的具体功能和相关功能模块的具体数据信息,以实现对AGV的状态、物流任务进度进行实时监控,实现对车间物流环节的全面掌控。
摘要:以互联网、人工智能、大数据为代表的数字技术不断拓展应用的范围领域,农村数字物流的发展也呈现出新的机遇。文章从数字赋能城乡物流统筹发展的作用机制、发展现状及对策建议三方面,对城乡数字物流服务的效率进行了探讨。研究发现,当前城乡物流统筹发展在经营成本、基础建设、信息化水平、协同发展能力等方面存在困境。对此提出,以农业生产的智能化升级推动物流产业数字化发展、有序布局基础设施节点、本土培养或积极引进专业物流人才、优化城乡物流数字化发展的管理模式等对策建议。
摘要:在数字经济时代下,低空物流作为新兴物流业态,对构建现代流通体系意义重大。文章通过分析我国低空物流发展现状,发现低空物流政策支持力度大、技术创新成果显著、市场规模增长迅速且应用场景丰富,但同时面临空域管理复杂、人才短缺、安全保障不足、成本较高及产业协同弱等挑战。为此,提出优化空域管理机制、加强人才培养引进、强化安全保障体系、创新商业模式控制成本、推动产业协同发展等策略,以推动低空物流产业高质量发展,实现从技术跟跑到产业领跑的跨越。
摘要:在数字化助力乡村振兴的推动下,乡村地区生鲜农产品通过更高效的配送方式走出乡村已成为实现农民增收、提升乡村经济效益的关键。然而,由于生鲜农产品易腐的特性以及乡村地理位置的特殊性,传统配送模式存在配送效率较低、成本较高的问题,限制了乡村经济发展,构建更加高效的配送模式势在必行。因此,需从主动服务理念出发构建数字化乡村生鲜农产品主动配送模式。在分析城市生鲜农产品电商配送模式优劣势的基础上,设计湾级冷藏前置仓、村级主动配送中心、数字化主动配送信息平台以及精准需求预测的构建方案,有利于提高乡村生鲜农产品主动配送效率、增加农民收入。
摘要:快递业迅速发展,由此衍生出快递包装回收利用问题,尤其是高校大学生这一特殊群体,快递包装体量大,但快递包装回收率低下。为提高快递包装回收效率,高校引入快递包装智能回收箱,对快递包装进行有偿回收,因此文章基于UTAUT理论选取绩效期望、努力期望、社会影响、便利条件、感知风险五个变量,通过构建结构方程模型探究了大学生对智能回收箱使用意愿的影响因素探究。研究发现绩效期望、努力期望、社会影响、便利条件才具有显著正向影响,而感知风险影响不显著,以此进一步给出建议。
摘要:灾害发生具有随机性和不可控性,及时高效的救援物资配送能有效减少造成的伤害和损失。救援初期时间紧迫性最强,难以获得精确的救援物资需求量,而救援后期对时效性要求降低,物资需求不确定性减弱。因此,考虑不同救援阶段特性,建立基于配送时间和配送费用为目标的鲁棒优化模型,以某地的应急救援案例为算例,采用改进遗传算法求解。结果验证模型在不同控制系数和扰动范围内,都具备一定的有效性和正确性,决策者可依据该模型,在不同救援阶段制定合适的救援方案。
摘要:文章用线性相关分析法对四川省农村快递网点在分布上的特点进行分析;用多元线性回归分析法,建立多元线性回归模型,对四川省农村快递网点分布数量的影响因素进行分析。分析结果表明,越是农村地区,快递网点分布的数量越少;GDP、社会消费品零售总额、人口密度都与快递点数量呈正相关,第一产业比重与快递点数量呈负相关。在此基础上,论证对农村地区的快递进行扶持的必要性,并以建立的回归模型为依据,提出选择重点扶持对象的办法。
摘要:低空经济的蓬勃发展对低空空中交通管理人才提出了需求。然而,低空空中交通管理核心知识体系的构建是人才培养的基石。文章分析了现有空中交通管理知识的现状,并从基础知识和专业知识两方面入手,深入剖析了现有空中交通管理知识体系的基本构成。基于可预测的低空空中交通运行场景,文章对低空空中交通运行特点进行了研究分析,同时从通识基础、运行保障以及规划管理角度出发,构建了面向低空的空中交通管理核心知识体系。
摘要:随着我国经济的快速发展,城市人口和车辆数量激增,导致交通拥堵问题日益严重。如何有效预测城市的交通拥堵状况,是缓解交通拥堵的关键。文章选取了ARIMA模型、SARIMA模型以及LSTM模型应用于交通流量的预测,并且详细地介绍了模型的数学算法以及预测流程。以苏州市各行政区为例,利用百度地图交通出行大数据平台和高德地图开放平台,获取实时交通数据和道路状态实时数据。文章通过误差值、残差分布、训练损失、时序预测误差、模型性能五个方面对三个模型的预测效果进行对比,最终证明LSTM模型相较于ARIMA模型、SARIMA模型具有更好的预测精度和实用性。
摘要:在城市道路中,通过优化交通信号控制实现交通减排已成为一种重要手段。随着电动汽车数量的快速增长,电动汽车与燃油汽车在道路上共存的异构动力交通流已成为常态,信号控制的减排场景及其对应减排特征面临革新。文章基于交通仿真与机动车比功率排放模型、电动车排放估计模型,分析比较了电动汽车与燃油汽车在交叉口的排放特征。为了量化因交通控制引起的排放,文章还提出了“额外排放”的指标,并分析了额外排放与交通控制目标(延误、停车次数、平均速度)在不同饱和度下的相关关系。研究发现:车辆通过交叉口过程中,燃油车加速工况产生的额外排放占总量的 60%~95% ,电动车占98%~115% ,并且拥有相同的变化特征;车辆排放与车辆的延误、平均停车、平均速度的强相关性,可以为多目标权重设计提供依据。研究结论为推动动力异构环境下的城市交通减排信号控制提供了理论支持。
摘要:当前,海南自贸港正处于封关准备阶段,其经济发展一直以来受到物流因素的严重制约,从政策层面研究、优化海南自贸港物流评价体系具有重要意义。因此,文章以海南自贸港物流政策为研究对象,采用文本分析法对2015-2024年物流相关政策进行量化处理并构建PMC评价模型,选取了10项海南省出台的代表性政策作为量化评价的样本。评价结果表明:(1)海南自贸港物流政策文本评级有2项为良好,8项为及格的水平。(2)政策制定水平处于基本达标水平,还存在较大程度的优化空间。(3)海南自贸港物流产业存在不平衡的现象。因此文章提出以下政策启示:海南自贸港物流政策的制定应重视政策的预测性和灵活性,提升物流数字化和绿色发展的政策措施,通过多部门协同制定政策以及提高政策创新举措,以政策协调机制促进产业集群性联动。
摘要:乡村振兴,物流先行。乡村物流在乡村振兴扮演着重要的角色,某种程度上说,乡村物流体系的健全与否,决定着乡村振兴的速度和成色。文章通过系统梳理青岛市现代乡村物流体系建设现状,分析青岛市现代乡村物流体系建设存在的问题,以期为推动乡村物流业高质量发展提供决策参考。文章采用文献分析法和总结归纳法,分析青岛市现代乡村物流体系建设现状、问题及对策建议:(1)青岛市加快推进“交邮合作”,深化“客货邮”融合发展,现代乡村物流体系建设扶持力度不断加大、基础设施与信息网络建设逐步完善、乡村物流市场潜力持续提升、参与主体与农产品销售渠道不断丰富、乡村物流网络不断优化,持续扩大“邮快合作”进村服务点覆盖面,有效地促进了乡村振兴。(2)青岛市现代乡村物流体系存在运营模式创新不足、物流冷链设施和能力不足、物流资源缺乏高效整合、标准化缺失、物流网络节点之间呈现松散状态,集约化程度较低等问题。推动青岛市现代乡村物流业高质量发展,应加强模式创新,路径优化,加强资源融合、构建乡村物流发展新空间、推动乡村物流数智化发展及标准化,优化资金保障支持政策,加大人才培养及冷链基础设施投入,规范乡村物流市场以及加强乡村物流人才培养等。
摘要:在现有跨境电子商务进口农产品供应链中,定价与库存联合优化研究是目前我国进口农产品贸易发展的重要手段。基于此,文章以云南省进口生鲜农产品为例,通过分析其供应链现状,找出了其现存的流程复杂、信息不对等、主体协调难、利润分配不均等问题,并依此构建出新的跨境电子商务进口生鲜农产品定价与库存联合优化研究模型。基于新的模型,提出建立收益共享、规范各主体作业模式、打造一体化服务平台、构造业务流程再造等具体措施。
摘要:新兴经济体企业通过跨国并购获取海外资源,将其视为全球化战略的“跳板”。通过对原有供应链体系重塑与整合,逐渐形成全球供应链体系。文章选取吉利连续跨国并购纵向案例,探讨吉利在全球化进程的三个阶段中,如何从原料采购、零部件生产、整车制造、仓储运输、销售服务五个环节进行供应链重塑,并运用管理整合、信息整合、研发整合、文化整合、人力整合五种整合策略实现供应链战略整合优化,最终从供应链延伸、供应链扩散、供应链互补三方面相互渗透,创造供应链价值。
摘要:为提升绿色建筑供应链韧性,研究绿色建筑供应链韧性的关键影响因素和影响因素间的层级关系以及作用路径,文章从知网CNKI、WebofScience数据库中梳理出32个绿色建筑供应链韧性影响因素,采用模糊ISM(解释结构模型)和ANP(网络层次分析法)方法对绿色建筑供应链韧性的关键影响因素和作用路径进行识别。结果表明:相关法律法规及产业政策,绿色建筑市场需求及绿色消费理念是提升绿色建筑供应链韧性的关键影响因素。结合ISM层级结构图和ANP赋权重确定各层的关键因素,共同组成3条不同起点的主要作用路径。研究结论为提升供应链韧性提供理论依据。
摘要:文章基于碳减排政策背景,聚焦河南省农产品冷链物流发展,分析其在需求增长、设施建设加速及政策支持下的发展现状,指出其面临基础设施不完善且分布不均、碳排放水平居高不下、企业融资困难、标准体系与操作规范缺失等突出问题。针对这些问题,提出加强基础设施建设与空间优化、推动绿色技术应用以降低碳排放、拓宽融资渠道破解资金瓶颈、健全标准体系和操作规范以保障质量安全等对策。研究旨在促进河南省农产品冷链物流绿色低碳高质量发展,助力农业现代化和乡村振兴。
摘要:以轴幅理论为基础,针对四川省21个地级市,从经济、物流、农产品供应和需求4个维度,构建了14个指标组成的农产品冷链物流水平指标体系,综合利用SPSS软件、主成分分析法、引力模型和物流隶属度构建出四川省农产品冷链轴幅式物流网络,为区域物流体系的优化提供借鉴。
摘要:应急物资储备管理是应急管理的关键环节,为后续救援提供了重要保障。文章以突发自然灾害下江西省应急物资储备管理水平作为研究对象,分别采用AHP(层次分析法)与CRITIC赋权法确定指标权重,通过混合加权计算综合权重,同时兼顾主观与客观两方面,最后通过FCE(模糊综合评价)对实际情况进行评价。结果显示,江西省在物资规划与管理、人员培训与演练、技术应用与智能化管理、应急响应与协作方面还存在不足,最后针对相关不足提出发展建议。
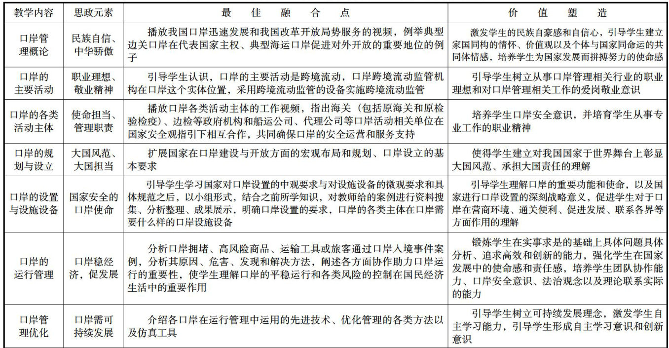
摘要:在总体国家安全观视阈下进行思政教学是新时代大学生专业课程教育的重要抓手。尤其是“口岸管理”这种行业特色鲜明、政治色彩强烈的课程,将思政元素融入专业课程教学全过程,实现对学生的价值引领和精神塑造十分关键。文章从创建思政环境并夯实思政基础、提升课程质量并改进教学方法、挖掘课程潜质并优化教学活动三个方面对“口岸管理”课程思政教学内容与方法改革进行了深入研究。
摘要:文章分析了工作室模式在高校人才培养中的应用及其面临的挑战,重点探讨了邮政快递领域的创新型人才培养。首先,诊断了工作室模式在人才培养过程中存在的问题,如专业技能不足和跨学科合作的难度。其次,总结了工作室模式的优势,强调了实施这些策略和对策对于提高人才培养质量的重要性,并提出了相应的实施建议。最后,提出了邮政快递创新型人才培养的策略,包括鼓励学生提升专业技能、建立培训计划和促进跨学科合作,以促进工作室模式的广泛应用和教育成果的持续优化。
摘要:智慧交通是我国交通强国建设的重要内容之一,在新一轮科技和产业革命背景下,交通工程学课程也需要紧跟国家战略和时代需求,进行面向智慧交通应用的课程体系改革。针对交通工程学课程涉及的知识面广但课时有限、原有的知识、理念、方法相对陈旧以及课程知识点多易前学后忘的问题,提出了聚焦重点内容,挖掘课程深度,合理安排不同时段多课程,不断插入新技术带来的新知识、新理念、新方法,增强章节联系,线上 + 线下的混合式教学,充分应用教学实验方法,多角度评价学生学习情况,以提高教学质量。
摘要:基于新文科建设背景,探究红色基因在物流工程专业“三全育人”体系中的融入路径。采用文献分析与案例研究相结合的方法,分析了物流工程专业红色基因教育的现状与问题,构建了基于新文科视域的红色基因融入理论框架,提出了课程思政、师资队伍、实践活动和评价机制四个维度的系统化实施路径。通过数字技术赋能、专业特色融合、产教融合及区域特色资源开发等创新路径,能有效提升育人质量。研究结果表明,将红色基因融入物流工程专业“三全育人”工作有助于提升学生专业素养与思想政治素质,为新文科背景下专业教育与思政教育深度融合提供了实践参考。
摘要:为探索新工科背景下,高校物流工程专业如何培养更多复合型、创新型物流人才以满足新技术、新产业、新业态、新模式对物流行业的需求,聚焦物流工程专业实践类课程体系的优化,依托现代信息技术,针对传统实践课程体系僵化,创新能力培养不充分,实践课程相互独立、缺乏连贯性,实践课时分配固定,课程内容与实际问题脱离等问题,提出坚持通用性、技术性和可持续性三大原则,注重多学科交叉,围绕“培养三种能力,实现一个目标”的总体战略,将物流工程专业所有的实践类课程整合重构,并重新设计教学各环节,创新人才培养体系,支撑引领物流行业的发展。
摘要:在新文科建设、物流行业转型升级、大数据技术快速发展的多重背景下,文章结合我国新文科建设的具体实际,以物流管理专业为例从教学模式、课程内容和教学方法三个方面分析“数据处理与数据库”课程在教学中存在的问题,提出大数据时代物流管理专业“数据处理与数据库”教学的改革对策,构建“一体两翼三链四轮驱动”人才培养模式,有效提升学生物流实践能力、数字化管理能力与数据分析能力,培养既懂物流管理理论又懂大数据管理与应用的创新型复合物流人才,以满足物流行业对高层次复合应用型人才的需求,为我国高等院校物流管理专业课程改革提供参考和借鉴。
摘要:随着互联网技术的迅速发展,电子商务出现新变化,尤其是电商直播成为新兴行业热点,对高校人才培养提出了新的要求。高校在培养相关人才方面面临新的挑战和机遇。文章通过分析、探讨电商直播领域的技术架构、知识联系,电商直播的运营模式以及在高校人才培养中的情况,分析其对现有教育体系的影响,并提出一种融合专业知识的高校人才培养模式。提出了一套系统的教育方案,整合电商直播的专业知识,有效提升学生的职业竞争力,旨在为社会培养具备综合能力的高素质人才,并对行业发展产生积极影响。
摘要:随着信息技术的迅猛发展,高校教育正经历着前所未有的深刻转型与重塑。物流信息管理课程,作为高校经济管理类教育体系的基石之一,其教学内容与方法的革新不仅是适应时代需求的必然之举,更是培育兼具深厚专业素养与高尚思政品质的复合型人才的关键所在。文章聚焦于这一时代背景下,深入剖析高校物流信息管理课程如何巧妙地融入思政元素,通过扎实的理论分析、细致的现状调研,旨在探索并提炼出思政元素创新融合的具体路径与策略。这些策略不仅旨在丰富课程内涵,提升教学质量,以期为高校课程思政建设提供参考。
摘要:近年来,跨境电商的蓬勃发展带动国际物流业务快速发展,进而需要处理的港口物流业务量逐渐增多,但是目前处理港口物流业务的服务端口数量有限,已不能满足正常进出口业务的需求,为了提高港口物流进出口作业服务效率,通过ED软件模拟仿真,分析探究港口物流业务服务端口的数量以及服务时间是否满足需求,从而对港口物流系统作业进行优化。
摘要:高职院校物流类专业融合育人存在课程体系滞后于行业发展的问题;课证赛融合不充分;教学模式单一,实践教学环节薄弱;课程教学与创新创业体系脱节等问题,“岗课赛证创”五维融通的培养模式的构建,旨在打破传统教育与市场需求之间的壁垒,促进物流类专业职业教育与产业发展的深度融合,解决课程教学与创新及创业体系之间的脱节问题。
摘要:在高等教育数字化转型和课程思政高质量建设的背景下,如何充分发挥混合式教学的优势促进课程思政提质增效已成为目前亟待解决的问题。文章采用雨课堂和BOPPPS教学模型对《仓储管理》课程中“危险化学品的仓储”小节进行课程思政设计,将思政元素与知识点自然融合,顺畅衔接线上和线下教学内容,保障课程思政教学的有效实施,让课程思政贯穿教学全过程,提升课程思政育人质量。
摘要:文章聚焦于北海职业学院,深入探究其现代物流产业学院的建设背景、全面周详的实施方案、科学合理的岗位设定与评价体系。通过深度剖析各个环节,发掘其中的创新之处,进而提出高职物流管理专业产教融合校企“双元”育人机制的创新路径和极具针对性与可行性的实施方案。旨在为高职物流管理专业的育人机制提供丰富的理论支撑和切实可行的实践参考,有力推动产教融合朝着纵深、高效的方向发展。
摘要:基于新质生产力的核心内涵,融合OBE教学理念,结合开放教育的特点与物流行业人才需求趋势,分析现阶段《物流信息系统管理》课程教学的痛点。从构建虚实融合的课程体系、畅通课程教学与实操训练注重成果导向、新质生产力视阈下的课程思政融入课程教学等方面,系统探讨课程改革实施路径,为培养适应新质生产力发展的物流信息管理人才提供新的思路。