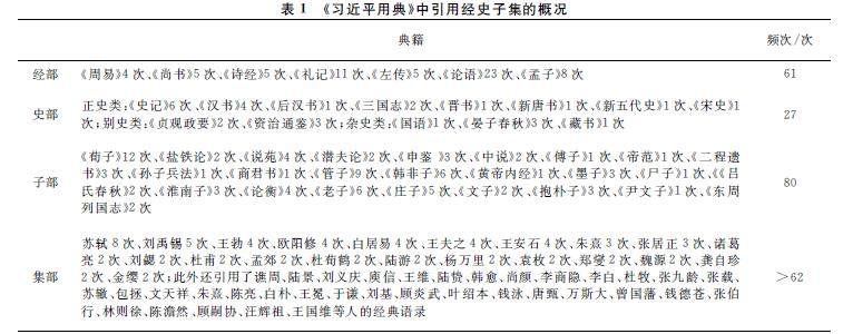
[摘 要] 《习近平用典》是学习分析习近平总书记从何选典、如何用典的关键文本。秉承治道为先、博采众长、博古通今的选典原则,采取理论性与实践性相统一、继承性与创新性相统一、民族性与现代性相统一的用典方法,对古代典籍、经典名句进行创造性转化、创新性发展,是马克思主义基本原理同中华优秀传统文化相结合的生动体现,昭示了马克思主义同中华优秀传统文化的彼此契合、互相成就、共促发展。 [关键词] 《习近平用
[摘 要] 阳明有关朱子思想理路的分歧始于《大学》,之后终其一生阐释《大学》,并提倡《大学》古本。但在其后学中,《大学》的版本问题依然方兴未艾,并流通着朱子改本、阳明古本与石经伪本三个版本。通过分析浙中与江右两王门后学对这些版本的态度,其在阳明后学中呈现以下变化:朱子改本到阳明古本的转变、尊阳明所倡《大学》古本及以石经《大学》为正。这样的发展结果,与诸后学个人思想理路、从师时间性差异、师友交往的
[摘 要] 在六经中,孔子与《诗经》关系最为密切,而这一关系中还有一些疑难问题至今尚无定论。其一,孔子是否整理和删过《诗经》是学界的争论焦点之一,孔子整理《诗经》的事实不可否认,而“删诗”只是后人的一种说法,《史记》《汉书》仅记载孔子“选诗”,而不是“删诗”。其二,“思无邪”并非多数学者认为的那样,是对《诗经》内容纯正的肯定,而是对《诗经》读者的要求。其三,孔子在“选诗”时,并未排除《诗经》中与
[摘 要] 基于决策树分析方法,在深入研究案例的运营目的、运转方向、运作方式的基础上,总结归纳了国有资本运营的“4+1”模式,即战略、管理、剥离、治困和平台模式,并构建了国有资本运营的分布架构和流程架构。通过挖掘各案例所蕴含的创新要素和Kendall相关分析,确立运营模式与科技创新之间的联系,并建立了国有资本运营的创新架构。研究发现,国有企业推进结构调整、做强主业,有利于创新发展,而且从国有资本
[摘 要] 数据资产的入表标志着数字经济进入崭新的发展阶段,而现行的法律框架和会计准则尚未完全适应这一新兴领域的复杂性要求,企业也在数据资产的管理与应用方面遭遇诸多挑战,亟需构建全面涵盖数据保护、数据利用以及数据安全等关键领域的合规体系。为了提升数据资产会计处理和评估的准确性,降低理性预期风险,建议企业遵循国际财务报告准则,并借鉴数据管理能力成熟度评估模型(DCMM)对数据管理能力进行系统评估。
[摘 要] 测算我国扩大内需和深化供给侧结构性改革两者之间的有机结合程度,检验两者的有机结合对中国经济的影响,分析影响两者有机结合程度的驱动因素,提出促进两者有机结合的政策建议。研究发现:近年来我国扩大内需和深化供给侧结构性改革的有机结合程度出现阶段性下滑,对产出、消费、物价、净出口造成了负面影响;企业层面的影响因素包括工业产能利用率、规模以上企业营业成本、非金融企业杠杆率和资本形成总额等;居民
[摘 要] 基于中国绿色信贷政策的实践,采用双重机器学习模型实证检验了其对重污染企业“脱虚向实”的影响。研究发现,绿色信贷政策对重污染企业金融资产投资具有显著抑制作用,尤其是对东部地区企业、营商环境好的地区企业、金融发展水平较高的地区企业、非国有企业、小规模企业以及成熟企业。机制分析表明:绿色信贷政策加剧了企业的融资约束,但减弱了企业政策不确定性感知,提高了实体 金融投资的相对报酬。此外,企业
[摘 要] 生成式AI强大的语言能力和使用便捷性极大地影响了文本数据的使用范围、方式、角度和深度,有效地解决了已有文本分析方法中存在的准确率低、难度高、成本大和文本数据利用水平不足的问题,进而带动研究广度和深度的提升。在生成式AI时代,文本分析还可能存在以下三个潜在趋势:生成式AI成为处理各类文本任务的标准工具、生成式AI提供智能辅助以及生成式AI“端对端”成为研究新过程。提示语是生成式AI高质
[摘 要] 桂北平话和湘南土话咸山摄一二等阳声韵今读复杂,大部分方言的读音可分为文白两大层次。根据咸山摄是否合流、山摄开合口是否合流、咸山摄各自的一二等是否合流等标准,我们分出了若干种类型。两大方言在咸山摄一二等读音类型上既有共性,也呈现出各自的特点。共性体现为,白读层依声母的“钝”和“锐”特征分化出不同的音类,文读层则受到西南官话的影响,读音相对一致;咸山摄开口一等与二等见系字读音不混;山开一
[摘 要] 社会小说是晚清“小说界革命”的产物,是小说家们基于“救世”而进行的文学叙事。社会小说在晚清的发生分别与人们对英文词汇“society”的接受、小说家对社会与小说结合的期待,以及众多小说家们的身体力行等要素有关。社会小说对时代的关怀主要体现在两个层面:其一,以谴责为主,它们或揭示儒家伦理在晚清“破碎”之后的社会世相,或展示知识者在推崇西学过程中进行欺世盗名的“奇形”与“怪象”;其二,以
[摘 要] 学界普遍认为传世文献与鄂君启节中的“庐(泸)江”即今青弋江。重新梳理传世文献,“青弋江说”存在严重缺陷,而今鄱江更为契合。新近考古调查揭示,今安徽省铜陵地区秦汉铜矿冶遗址群就是汉代吴国、丹阳郡铜山。吴国铜山地处青弋江以西,则青弋江流域不在淮南国庐江郡境,失去对应为庐江的可能。考古发现所见战国时期楚国疆域变迁进一步揭示,今皖南地区晚至战国末年纳入楚国疆域,与鄂君启节所见战国中期楚国以“
[摘 要] 王符的著作《潜夫论》呈现出其较为完整的边疆治理思想体系。以《潜夫论》文本为中心,兼及其他历史文献,可以归纳出中国传统边疆治理思想的逻辑起点、理论支撑、实践指向与逻辑困境:把边疆与内地视作有机整体,从而凸显出边疆治理的必要性,是其逻辑起点;儒家民本思想是其理论支撑;保障边疆安全稳定、推动边疆开发建设,是其实践指向。与此同时,在夷夏一体与夷夏之防两种夷夏观的激烈论战过程中,中国传统边疆治
[摘 要] 沟口雄三针对“西方中心论”对亚洲历史尤其是中国历史研究的负面影响,提出“以中国为方法,以世界为目的”(简称“方法中国”)的思想命题。通过从一元到多元、外部到内部、短时段到长时段、丛林法则到文明的“视角转换”深入中国历史内部,揭露“西方中心论”的地域性、特殊性原像,揭示中国“历史基体”的独特性与普遍性相融合的本质属性,构建多元化的世界观、历史观、价值观。沟口的“思想命题”及“视角转换”
[摘 要] 数字技术正在引领新一轮科技革命和产业变革,数字技术竞争已成为大国博弈的政策焦点。美国数字技术出口管制的霸权、国家安全以及人权逻辑,均存在难以自圆其说的悖论之处。美国的数字技术“排他性”发展战略,加剧了全球分化对立,阻碍了科技进步。美国泛化国家安全概念行保护主义之实,不符合WTO最惠国待遇、普遍取消数量限制等重要原则,也不符合安全例外条款的援引条件。美国在“数字人权”问题上的双重标准,
[摘 要] 数字经济的复杂性引发了诸多消费纠纷,竞争法保护数字经济中消费者权益不仅符合其立法目标和功能要求,而且具有实质正义理论、消费者利益标准理论、“消费者本位”理论等理论依据。目前,我国竞争法在保护数字经济中消费者权益方面仍存在消费者利益标准缺失、执法机关不统一、消费者直接保护规则空缺等诸多问题,需要借鉴域外竞争法相关消费者集体诉讼制度、公益诉讼制度、消费者损害赔偿起诉权等先进经验,从而修改
[摘 要] 一体化保护和系统治理是保护目的与治理手段的融合,在揭示“两统一”的同时,强调生态系统方法的运用。一体化保护和系统治理对完善统一性彰显不足的法律关系理论及改变局限于单一要素规制制度现状的期许,要求环境法治在昭示法律关系主客体统一的基础上,注重生态环境的统筹保护,坚持生态环境的优先保护,实现生态环境的整体系统协同规制。在生态环境法典中,一体化保护和系统治理制度构建应在坚持选择性重点规制,
[摘 要] 邀请修辞的出场目的是克服传统修辞观念中的“劝服”模式,以创设一种平等的交流关系,使得接受者能够自由且自主地建构意义,尤其是实现与修辞者的共同理解。在文本实践中,传统修辞学之“劝服”功能得以实现的主要符号实践是框架装置的生产,即修辞者的叙事意图被悄无声息地植入文本内部,形成一定的框架装置,以此激活并引导接受者的认知框架。因此,为解决邀请修辞在传播场景中的“落地”问题,一种行之有效的修辞
[摘 要] 从五四时期众声喧哗的报刊话语到后五四主义话语的崛起,公共舆论所寄身的文化空间面临急剧的分化和压抑,而从中心到边缘的信息和意见传递,存在一个层级传播和反向作用的复杂过程。地方刊物形成多元而错杂的公共文化空间,形成了自下而上对于政治权威的抗争意识,并以省籍为单位形成了一种多元主义的地方竞争意识和公共文化。青年成为各种新创刊报刊中想象的政治主体。青年的政治责任、政治能力和政治勇气等维度成为
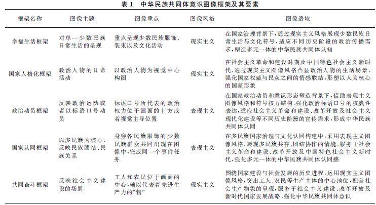
[摘 要] 图像作为一种多模态文本是有效推进铸牢中华民族共同体意识的重要载体,中华民族共同体意识的图像符号在图像框架的类型化传递和重复表达中,依托表征、转喻、隐喻等图像语法的多维互动,不断形成、重塑和积淀着能够引发共鸣并产生中华民族共同体认同的视觉图像体系。通过图像表征、转喻和隐喻传情达意,化理性为感性,通过具体、直观、可感知、可识别的视觉图像来化抽象为具象,最终助力铸牢中华民族共同体意识。
[摘 要] 借助“关键事件”的方法论发现,媒体融合的本质是对社会信息传播、国家治理、社会形态和人的主体性都产生了深刻影响的“关键事件”,是国家、市场和社会三种结构性力量在传媒场域展开的互动。依此进路分析,媒体融合可分为三个阶段:首先,是互联网+传媒阶段,实质是商业平台主导的针对国家传媒管理的“脱嵌”;其次,是商业平台迫于国家联合社会发起的“反向运作”的压力,进行“反向融合”的阶段;最后,是基于中