摘要:个人养老金制度作为我国多层次、多支柱养老保险体系的关键补充,其账户制试点自2022年末启动以来备受关注。然而,监测数据显示,当前公众的参保意愿与市场活跃度仍有较大提升空间。在此背景下,深入探究影响居民对个人养老金参与决策及参与深度的核心因素,对个人养老金制度的持续优化与推广具有重要意义。本文基于试点城市调研问卷,融合结构方程模型(SEM)与随机森林模型(RF),从多维度对个人养老金参与意愿进行量化分析。结果发现,税收激励通过提升长期收益预期显著增强个人养老金参与意愿,政策实施初显成效,操作便捷性获较高认可。然而,账户封闭管理导致的流动性约束整体抑制公众参与,服务供给不足与产品同质化亦未能有效激活高金融素养群体需求,而政策预期显著正向影响居民决策。多群组分析进一步揭示机制存在显著异质性。18\~30岁青年在流动性压力下反而更具有个人养老金参与意愿,体现预防性储蓄动机;低收入群体( ?8000 元/月)依赖制度公平性与可及性,高收入群体( >8000 元/月)则更关注自身财务约束与个性化服务。据此,建议构建以精准化税收激励为基础、可信化政策执行为保障、弹性化流动性管理为支撑、智能化金融供给为补充的协同治理框架,通过分层制度设计激发不同群体的参保动机,以构建包容、高效的个人养老金制度体系。
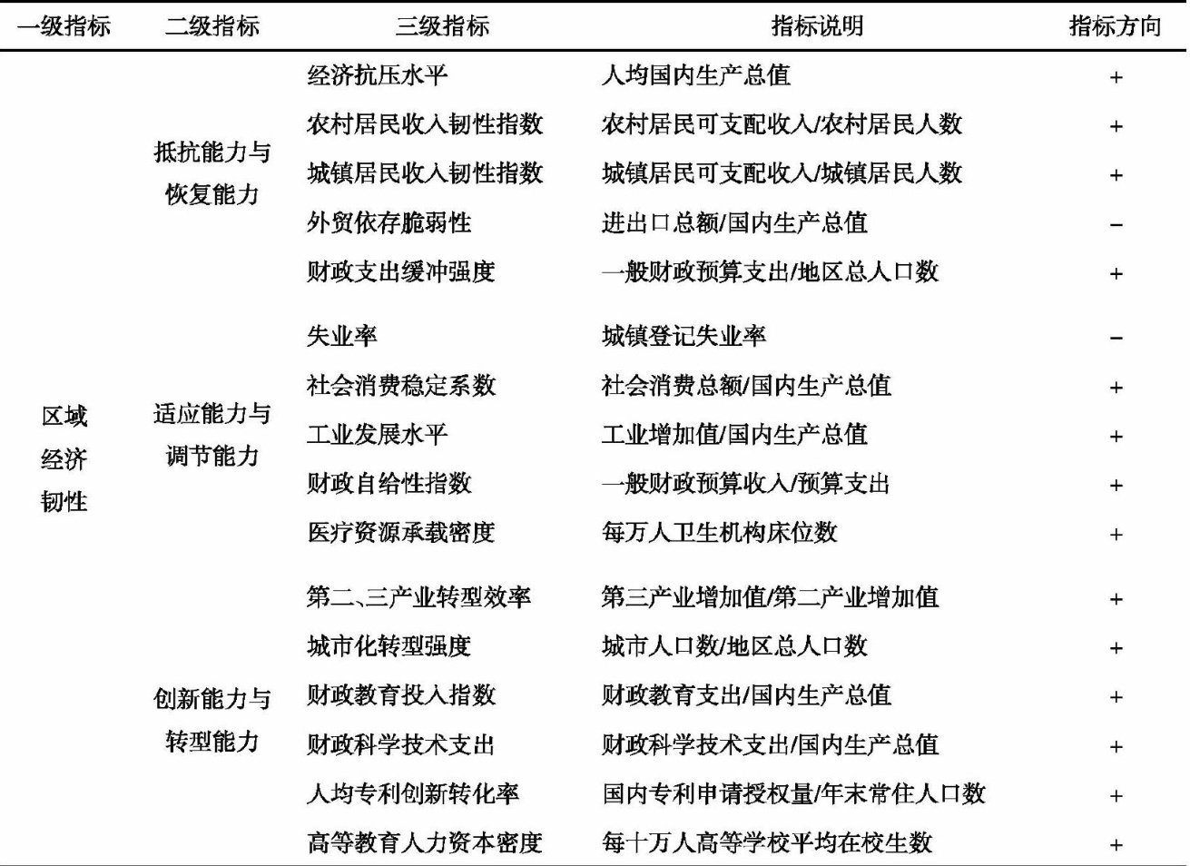
摘要:在全球经济不确定性攀升与国内经济转型背景下,增强区域经济韧性至关重要。本文基于2011—2023年中国30个省份面板数据,实证分析金融科技对区域经济韧性的影响、作用机制及空间溢出效应与门槛效应。研究表明,金融科技能够显著提升区域经济韧性,该结论经稳健性与内生性检验后依然成立;金融科技对高经济韧性地区及中东部地区促进作用更强;金融科技通过促进技术创新间接增强区域经济韧性,经济效率提升进一步强化了该作用;进一步分析表明,该影响存在门槛效应,跨越门槛后促进效果依然稳健,且具有“本地促进、周边抑制"的空间溢出特征。因此,要夯实金融科技的赋能基础,制定差异化的金融科技政策,强化技术创新与经济效率的传导与调节效应,构建区域协同机制,以此提升区域经济韧性,促进区域经济高质量发展。
摘要:破除专精特新企业发展的一系列瓶颈,是完善宏观经济调控政策的重要举措。本文基于2009—2022年沪深A股专精特新上市公司数据,运用多期双重差分模型,系统考察了公用数据平台建设对企业债务融资成本的影响效应和作用机制。研究发现,公用数据平台建设显著降低了专精特新企业债务融资成本,该结论在考虑内生性问题及通过一系列稳健性检验后依然成立。机制分析表明,公用数据平台通过降低非效率投资和推动企业数字化转型降低了企业债务融资成本。异质性分析发现,政策效果在纵向一体化程度高的企业和中西部地区的企业中更为显著。因此,各级政府要加快推进公用数据平台建设,推动数据资源的高效利用和价值转换,赋能专精特新企业高质量发展;金融机构应积极探索以公共数据资源为支撑的新型融资路径,实现金融资源的有效配置;专精特新企业应主动利用公用数据平台对外披露企业内部信息,推动数据从内部资源向可交易、可质押的资本转化,改善融资困境。
摘要:金融支持是农业发展的关键所在。供应链金融作为创新金融模式,其对农业企业全要素生产率的影响备受关注。基于2005—2023年中国A股上市农业企业的数据,构建固定效应检验模型,实证研究供应链金融对农业企业全要素生产率的影响。研究发现,供应链金融能够显著提升农业企业全要素生产率。机制检验表明,供应链金融通过提高资金配置效率和降低代理成本提升农业企业全要素生产率。异质性分析显示,供应链金融对种植养殖型以及处于成长期的农业企业全要素生产率的提升效果更显著。因此,要加大对供应链金融的支持力度,加强农业企业供应链资金管理,结合农业企业差异化特征创新供应链金融产品,以此充分发挥供应链金融对农业企业全要素生产率的助推作用。
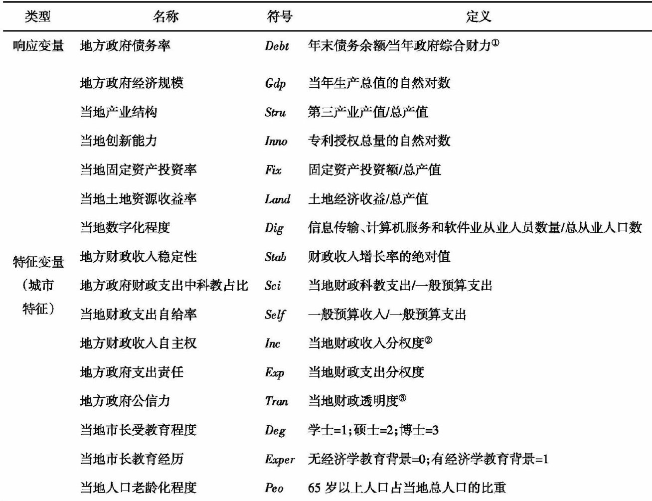
摘要:中国地方政府债务风险是近年来多方关注的重点问题,但关于其成因的研究尚未形成定论。本文使用随机森林等机器学习方法,从城市特征层面研究影响中国地方政府债务风险的因素,并对这些因素进行重要性排名,同时采用累计局部效应图对地方政府债务风险进行预测。结果发现,中国地方政府债务风险受多维因素非线性综合影响,人口老龄化程度、财政支出自给率、产业结构、财政支出中的科教占比是四个最重要因素;从模型选择上来说,使用随机森林模型是稳健的;从地方政府债务风险的影响因素来看,虽然存在部分差异,但是总体上是稳健的。鉴于此,提出如下政策建议:一是积极应对人口老龄化问题;二是积极培育税源和优化地方税体系;三是进一步优化产业结构;四是进一步优化财政支出结构;五是防控地方政府债务风险要因地制宜。
摘要:大型金融科技公司技术化业务模式更选和技术架构缺陷激化了金融体系脆弱性,其微观主体风险异质性与系统重要性的耦合效应,以及算法同质化所强化的顺周期效应,从空间和时间两个维度实现了系统性风险的宏观传导。在风险治理方面,宏观审慎监管存在金融风险监管缺位、监管工具滞后、监管信息获取不完全等多重困境。此外,大型金融科技公司将金融信任机制由传统制度安排向“去中心化"技术体系推进,这一结构性变迁对既有宏观审慎监管构成制度性挑战。因此,应重构以数据驱动的技术治理为基本范式、多方合作为核心机制的新型监管体系。在包容审慎和多方主体协同治理双重原则指引下,构建宏观审慎信息获取机制、系统性风险识别机制,以及监管工具的动态适配与调适体系,实现技术赋能宏观审慎监管制度,在金融创新与系统性风险防控之间实现更为有效的监管平衡。