摘要:1930年,在京华美术学院师生的呼吁下,成立了“生产工艺协进会”。文章以该组织仅有的两期会刊《生产工艺》1930年创刊号和1931年第2期的内容为依据,试图分析“生产工艺协进会”与英、法、德设计组织之间的相似性。通过梳理论文中引入的西方设计理论家、设计作品以及对他们的评价,来解读该组织对于现代设计和相关产业界的态度。最后,通过对“作风可以个性化而作用不可以个性化”和日本“妇人俱乐部”浴衣作品的分析,阐释了该组织对于“设计形式的自律与产品类型化”的强调。
摘要:虽然公共艺术已在我国乡土文化振兴方面扮演了相当独特与日益重要的角色,但同时也存在诸多问题。本研究则以湖北“草堆部落艺术季”为例,探讨了现有公共艺术实践乡土文化可能存在的问题,并提炼和总结了从属于整体乡村风貌的规划和保护、顺应农耕规律与自然节气、材料的在地性与作品的可拆卸性、作品创造的共创机制等理念及原则,以及兼具“使用”性功能、基于“大乡村”的整体概念、本地特色文化的挖掘运用、外来文化的在地对话等实践类型。尝试为我国公共艺术实践乡土文化提供相关的案例经验。
摘要:数智时代,声景转译连接声音与多感官叙事,助力情感表达与沉浸式体验。文章探讨其理论基础、技术路径及应用价值。基于具身认知与心流理论,构建“人·器·情”叙事框架,分析声音采集、特征提取、跨模态映射及人机交互的技术进展,揭示数智技术对叙事沉浸感的提升。案例分析展现其在艺术创作与文化传承中的情感共鸣与社会价值。未来可优化技术拓展至心理疗愈等领域,为情感叙事与文化创新提供新路径。 关键词:声景转译;数智技术;情感叙事;跨模态交互
摘要:本研究针对目前工业大机械产品配色上的诸多问题,基于色彩心理学探索工业大机械的配色方法,通过色彩对人类心理和情绪的影响以及在某些特定情况下存在的提示性作用,探讨与归纳工业大机械产品在人——机——环境中的配色方法。色彩心理学应用于工业大机械设计,优化了外观美学效果,提升了用户体验、安全性,在品牌价值中发挥了重要作用。基于色彩心理学,通过科学的色彩选择和合理搭配,可以优化机械的外观设计,提升其安全性、舒适性、美观性和品牌影响力。
摘要:重庆火锅文化作为中国饮食文化的重要符号,其设计实践研究呈现出多维度、跨学科的特征。现有研究围绕品牌视觉形象、产品形态创新、空间场景营造、非遗传播与文创开发等方向展开,通过符号学理论、在地性设计策略及媒介化传播路径,构建了地域文化转译与消费体验升级的实践框架。然而,当前研究仍存在文化本体性探讨不足、跨学科整合薄弱、同质化现象突出等局限。在国家“文化强国”战略与重庆“国际消费中心城市”目标的驱动下,未来设计实践需聚焦顶层政策、中层行动与具体目标三大维度,从而实现重庆火锅文化与设计实践的转型。这一转型不仅关乎地域文化存续,更是中国城市文化创新范式的重要探索,为全球饮食文化传承提供设计实践样本。 关键词:重庆火锅;火锅文化;火锅设计;设计实践
摘要:随着城市化进程加速,公共健康问题与自然空间缺失的矛盾日益凸显。滨水空间作为城市中稀缺的“蓝色资源”,其设计对居民身心健康具有独特价值。本文以健康城市理论为基础,通过文献分析,讨论滨水空间的健康价值,分析滨水空间的健康维度。研究发现自然化岸线、多层级遮荫系统等设计要素通过“生态筑基—行为触发—社会反馈”的机制,显著提升健康效益。文章进一步分析了滨水空间的多维度健康效益,并指出健康提升策略,为健康导向的滨水景观设计提供设计规划的参考方向。研究结果可为城市更新中的滨水区改造提供参考方向,以实现公共健康与生态韧性为目标。
摘要:随着社会经济的可持续发展,用户对生活质量的追求已从基本功能转向智能化、基于场景的体验升级,这在工业产品设计领域尤为明显。无人机因其便携性和较强的环境适应性等优点,在农业植保、应急救援等领域发挥了重要作用。在无人机的设计中,模块化设计理念的应用可以使无人机更加实用。文章对模块化设计进行了概述,分析了传统无人机的局限性和模块化设计的必要性,并对无人机设计架构进行了划分,提出了模块化无人机的设计方法,以展示模块化设计在无人机设计中的应用。关键词:无人机;设计方法;模块化设计;设计架构
摘要:中原地区的历史文化积淀深厚,李白文化资源作为其中重要组成部分,承载着丰富历史记忆。本文基于艺术管理视角,深入剖析河南李白文化资源所面临的核心矛盾,即文化记忆载体出现断裂以及艺术创新表达存在滞后现象,进而提出“记忆修复—媒介创新—品牌协同”的三维发展路径。具体包括:利用数字技术对与李白相关的古迹遗址等物质遗存进行保护修缮,通过数字化手段再现历史场景;运用跨媒介叙事方式,将李白诗歌融入影视、游戏、新媒体等多种载体,使其更契合当代受众审美需求;打造“诗酒中原”核心IP,整合区域内文化、旅游、商业等各类资源,实现品牌化、规模化运营。研究为历史文化资源的艺术化开发提供理论范式,并为河南文旅融合实践提供可操作性策略。
摘要:本文系统梳理贵州蜡染文创领域的研究现状与发展脉络,探讨其未来趋势。基于中国知网与Web of Science数据,结合CiteSpace与VOSviewer进行可视化分析,绘制发文趋势、合作网络及关键词演化知识图谱。该领域研究热度持续上升,2024年达高峰,多数集中于文化传承与保护、蜡染纹样创新表现及现代化设计应用。近年来逐步向创新设计、市场需求和数字化技术领域倾斜,体现出多元化与实践导向的趋势,揭示出跨领域协同与创新能力不足等待提升的问题。未来应强化用户导向、技术融合、跨界协同与政策联动,构建贵州蜡染文创可持续发展的综合策略体系。
摘要:青岛历经百年积淀,形成了独特的历史文化底蕴与全球化背景下的城市特色。近年来,青岛在“街里”改造项目中取得了显著成效,其中八大关德式建筑群与时尚街区的改造尤为突出,这些项目通过创造性转化与创新性发展策略,成功实现了历史文化遗产的现代复兴,彰显了历史与现代、本土与国际文化间的和谐共融。青岛的文化发展实践深刻揭示了将时尚元素与传统文化相融合,不仅是推动文化繁荣与可持续发展的迫切需求,也是促进文化创造性转化的核心路径。文章以文化“双创”等相关理论为基础,选取青岛“街里”作为案例研究对象,结合集体记忆、地方认同和文化认同的相关理论,探讨文化两创视域下的青岛“街里”传承与创新研究。
摘要:楚式漆器髹饰技艺作为我国国家级非物质文化遗产,其独特的艺术价值与深厚的文化内涵在现代社会中却面临传播受限与认知不足的困境。基于文化传承视角,本文探索非遗数字化保护策略,研究信息可视化在非遗数字化保护中的理论价值与实践路径,以不同方式呈现其文化基因,达到实现非遗信息的有效传播与大众化普及目的。 关键词:传承;保护;信息可视化;非物质文化遗产;楚式漆器
摘要:龙图像是历代中国人熟悉、喜欢并广泛使用的一种图像,发展至今已成为中华民族的代表性符号,它是中华民族统一的象征。近代以来,学术界出现了一股把龙图像当作龙图腾的潮流,它既是对于西方图腾学说的回应,也是出于近代的处境而凝聚中华民族的实践。虽然这种做法曾经起到了一定的作用,但是以图腾来定义龙图像显然是不合理的。龙图像的真实意义在于它在中国历史上通过它自己的发展历程所显示出来的精神蕴涵。在龙图像的发展史上,皇帝将之用作族徽,秦始皇和刘邦把它用做皇权的象征,宋代龙图像的最终定型,近代以之作为中华民族的象征,是最为核心的几个环节。与之相应,概而言之,龙图像的精神内涵可以分为四种:有容乃大,天人合一,护佑苍生,自强不息。
摘要:“泗水捞鼎”故事流行于汉初,当时的精英阶层基于民间对“天命”“鬼神”的信仰崇拜编造故事,赋予汉兴秦灭的政权更迭过程世俗正当性,从而帮助统治者实现构建政治伦理、巩固政权的目的。西汉中期以后,“泗水捞鼎”成为广受欢迎的画像石素材,图像中“鼎”的出水与落水这一过程被赋予了生命复苏与再生的含义。“泗水捞鼎”摆脱政治说教的束缚成为寄托民间祈福升仙愿景的墓葬艺术创作。从文献到图像,“泗水捞鼎”意象的变迁在一定程度上反映了汉代人生死观的变化。
摘要:牌是中国古代最具代表性的博戏之一,不管是骨牌还是纸牌,都要依靠牌面上的图案才能玩起来。而这些图案又因时而变,尤其是纸牌,其图案变化十分多样,在中国博戏史上,尤属明清时期纸牌中的图案变化最为有趣。透过明清时期中国纸牌中的图案变化,我们不仅可以观察到当时社会娱乐生活的实态,更可以管窥时人头脑中有关空间知识的改换,这种改换很有可能是向西方学习的结果。总之,明清纸牌中的图案变化反映了东西方时空美学在中国的交汇与流变。
摘要:鸥鸮是艺术史中常见的鸟类形象之一。在远古时期就已发现其存在的痕迹,到了崇尚狞厉之美的商代后,鸥鸮形象的使用增多并成为一种权威的象征。但是在汉代鹂鸮却成为了形象复杂、评价两级化的鸟类之一。文章结合现有的出土汉代鸮形器与汉画像石中的鸥鸮形象,以及文献中的文字记载,进行梳理分析,探讨鸥鸮形象在汉代形成两级评价的原因所在。
摘要:文章旨在通过对清代《百苗图》中部分建筑图像研究,揭示其中所描绘的贵州地区少数民族民居建筑特征及其文化内涵。研究采用文献研究法和图像分析法,对《百苗图》中的建筑类型、结构形式、围护材料以及与民俗文化的关联进行分析。《百苗图》中的建筑类型丰富多样,包括一楼一底的平房、干栏式“马郎房”、牲畜圈和粮仓等,其结构形式以木作穿斗构架为主,围护材料则因民族支系的经济状况和与汉人的亲疏关系而异。文章的研究成果为理解清代少数民族建筑的历史多样性提供了新的视角,并为后续的田野调查和共时性研究奠定了基础。
摘要:《游艺画报》诞生于1925年的上海,是一份社科综合性刊物,内容涵盖电影、舞蹈、戏曲、小说等领域,并刊载了大量照片资料。本文基于《游艺画报》的史料,探讨其封面图像叙事中女性形象的“摩登化”以及随之而来的自我意识觉醒与性别角色重塑,揭示了这些变化在中国现代化进程中的社会文化意义。通过对“新女性”形象的分析,进一步探讨了这一形象在多重权力关系网络中如何被构建,并发现该时期女性在构建现代中国“国家想象”中的独特意义。
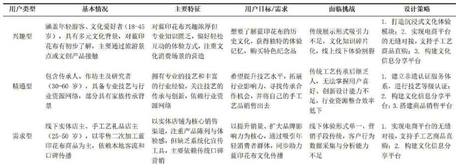
摘要:本文借助服务设计思维框架,结合用户体验五要素模型,开展对南通蓝印花布非遗文化发展的系统性研究与分析。通过分析现今南通蓝印花布的实际现状以及文化传播的核心痛点,组建包含文化认知、技艺体验、产品定制、社区交流的四维服务体系,利用用户画像和用户旅程图对目标群体行为特征进行分析,创建合理的信息架构,优化界面交互的逻辑。做好南通蓝印花布APP的设计工作,达成从文化认知到产品消费的全线路服务闭环,这对促进南通民族传统文化的现代发展意义非凡。关键词:服务设计;南通蓝印花布;非遗文化;用户体验APP设计
摘要:在全球能源转型与绿色发展的背景下,核能产业地位关键,而公众对核能的接受度是影响其发展的关键因素。本研究旨在提出一套核能电站环境色彩设计的有效策略,核心目标是通过优化环境色彩,传递核能的正面、安全形象,改善员工工作环境,进而提升公众认可度。研究整合了色彩的社会交流功能和环境符号传播理论,并基于色彩心理学和人因工程学原理,结合对核能电站功能分区、生产安全的特殊要求、安全标识规范以及员工心理需求的具体分析,推导出了核能电站环境色彩系统化的设计原则。这些原则主要包括:依据功能分区进行差异化色彩规则;选用满足生产安全特殊要求的颜料;规范并合理运用安全标识色彩;借助色彩心理效应缓解员工压力;综合考虑自然光线、观察距离等动态视觉因素。本策略旨在实现美学、符号意义与实用功能的和谐统一,从而有效塑造积极的核能形象,提高公众接受度,营造优良的工作环境。
摘要:城市空间结构中的临时性公共空间作为可承载民众日常生产生活或休闲娱乐等精神文明建设的动态空间聚合体,在提升民众生产生活水平、增进民生福祉以及社会文化经济效益等层面具有重要价值。本研究借助空间三元辩证法与第三空间等理论阐述工具,构建形成临时性公共空间效质评价指标体系,包括空间实践性、空间表征性及空间重构性等3项效质评价准则,以及与其对应的6项时空表征指标和18项具体评价因子。以历史文化名城聊城市主城区的临时性公共空间为实证研究对象,基于对其典型空间构成类别的系统观照与现状问题评价分析,提出可助力于其服务效质优化提升的实施路径,以期助推存量更新阶段聊城城市公共空间体系的可持续更新发展。
摘要:在建筑实体层面,纹样形制遵循“天人合一”哲学的空间拓扑法则,从符号美学与文化视角出发,细致分析了棠樾女祠的装饰纹样设计原理及其应用实践。这些纹样的形成是对现代美学艺术实践的一种理论回答,也是对以往美学思想的继承和超越。通过对棠樾女祠装饰纹样的深入解读,揭示其在建筑装饰中的深层文化意义,为徽州文化的传承与弘扬提供了新的视角,对推动徽州建筑装饰艺术的研究具有重要的学术价值和实践意义。
摘要:永春县传统建筑中的雨埂墙是体现地域文化特色的代表性构件,体现着侨乡文化与地方传统建造技艺的融合特征。本研究以该建筑构件的装饰艺术为切入点,通过图像分析法梳理其造型,采用类型学比较与特征归纳法,总结出雨埂墙装饰的造型艺术特征,并解析装饰艺术与文化内涵的内在关联。本文旨在为传统建筑保护提供参考,同时拓展地域元素运用的新思路。
摘要:随着乡村振兴战略的不断深入,乡村旅游逐步受到国民关注,进而推动了乡村民宿业的发展。旅游者对于乡村民宿的体验感要求也随之提升,由此造成了质量、服务供给与需求之间的矛盾。因此,当下乡村民宿的高质量发展设计应为首当其冲的任务。文章分析了乡村民宿发展现状,梳理了乡村民宿的突出问题及其应对策略,以南京市不老村原舍民宿为研究对象,提出具有针对性的高质量发展设计策略,以期为同类型乡村民宿设计提供借鉴。
摘要:在人工智能与动态交互技术重塑海报设计的数字语境下,海报设计范式面临同质化加剧、信息过载与工具理性异化的结构性危机。工具普及化带来的“快餐式设计”与技术炫技导致的认知超载,凸显出技术创新与人文价值的深刻张力。本文建立“解构-共生-审思”的三维分析框架,结合认知实验数据与技术哲学理论,系统剖析数字海报设计中的标准化生产逻辑、用户注意力停留机制与技术“双刃剑效应”。本研究提出动态轻量化设计模型,为数字时代海报设计提供兼顾技术效能与人文关怀的方法论参照。
摘要:元宇宙将会改变人类的生存状况,彻底推动人类向虚实相生、数物互动的角度进发。非物质文化遗产作为元宇宙数字容器中的重要内容,同样迎来了全新的发展契机。首先要预判到非物质文化遗产在元宇宙背景下会发生本体和身份上的嬗变,这些历史性嬗变会带来元宇宙非遗身份的重新确立,而对元宇宙非遗身份的认同需要从政府宏观操控、企业中观扶助、产品微观精制上去协同合作。元宇宙非遗最大的优势是在数字虚拟世界中通过活态化的传播实现真正的“永生”。
摘要:当代日本性别观念的转变使女性深入社会各领域,同样也影响着日本电影中女性角色的多元化呈现,生活场景成为特殊场景。本研究以2010年至2020年上映的20部日本青春类电影作为样本,综合计量电影学与知识图谱方法,探讨青年女性生活场景的视觉设计规律及其叙事功能。量化研究发现其场景呈现的“三元化分区”特征,装饰元素使用与角色社会身份、情感状态等紧密关联。研究指出特殊装饰元素使用、空间转换等与青年女性形象塑造间的关联性。本文通过可视化知识图谱解释了场景装饰元素的使用规律,为电影创作提供实证参考,为数字人文视角下的电影空间分析提供了方法论和范例,凸显了生活场景在当代青春电影中的多为叙事价值。
摘要:随着智慧商厨系统的发展,自助餐保温设备在公共餐饮中的运用日益频繁,但在人机交互和操作便捷性方面还有提升空间。本文借助可供性理论进行研究,从功能、行为、认知、感官、情感可供性的角度出发,查找现有设备在加热、取餐、反馈与安全等方面的弊病,依靠用户调研、行为观察与竞品分析举措,梳理影响设备使用效率及用户体验的关键要素,并推出以行为引导、信息标示及结构优化为核心的设计策略,为自助餐保温设备功能提升以及交互优化提供理论基础与实践办法。
摘要:文章以鲸鱼形态仿生学为设计灵感,结合人体工程学原理,提出一种零重力姿态舒适性座椅设计方案。通过分析鲸鱼的饱满体态、流畅型面等生物特征,将其转化为座椅的形态与功能设计,阐述了设计的源域与目标域,行为层、目标层以及价值层的关系,实现对人体生理特征的适应性支撑。借助 AIGC辅助创意生成方案意向图,并通过数字建模完成设计方案实践。研究结果表明,该设计在缓解疲劳、提升乘坐舒适性及美学价值方面具有显著优势,可广泛应用于家庭、主题馆、VIP候车室等场景,并具备拓展理疗功能的潜力。该仿生学方法在产品设计中的应用实践不仅丰富了设计的内涵,还为解决实际问题提供了新的思路和方法。
摘要:为了在骑行头盔的设计中更精准地把握消费者的需求偏好,提升产品竞争力,文章先运用聚类分析提取代表性感性意向词汇,利用网络资源搜集骑行头盔样本建立材料视觉设计要素样本库;接着基于李克特五阶评价量表量化消费者对于骑行头盔材料视觉设计要素的感性认知;再用SPSS软件分析,得到色彩、肌理和光泽三大骑行头盔材料视觉设计要素与消费者感性认知之间的具体映射关系;最后以研究结果进行骑行头盔方案设计及验证。这可以为骑行头盔的外观设计提供科学依据,推动其产业的设计升级。
摘要:针对老年人在不同场景下出行需求与助行产品功能适配性不足的矛盾,文章研究老年群体在出行过程中的各种情境影响因素,发掘适应老龄化趋势的助行产品创新机会,以提升老年用户的使用体验。基于情境理论,构建用户、环境和任务三大出行情境,文章通过文献研究、实地观察与深度访谈,提取并分析助行、取物和换位任务下的行为特性与需求,明确产品设计的要点与创新点,以期为老年助行器的创新研发提供参考。 关键词:老年助行器;情境理论;适老化设计;工业设计
摘要:无为鱼灯作为当地独特的传统文化符号,承载着丰富的美学价值和地域特色,彰显着古人的智慧及对美好生活的期盼。然而,面对现代审美与科技快速发展的背景,其传承与创新面临挑战。文章旨在从美学的角度探索无为鱼灯特色元素与现代灯具融合路径,通过文献研究、案例分析与实践探索分析无为鱼灯的造型、色彩和工艺等美学特征,挖掘其与现代灯具设计的契合点,提出创新设计策略。现代灯具设计与无为鱼灯的融合,有助于非遗文化的活化与推广,为现代设计提供新的创意方向,同时拓展其商业化应用空间,推动非遗的可持续发展。
摘要:在人口老龄化持续加剧的背景下,按摩椅作为兼具保健与休闲功能的产品,其适老化设计需求日益凸显。文章基于老年人心理需求与行为特征,分析当前按摩椅在功能、操作与空间适应性方面的不足,提出以功能优化、人体工学适配、交互简化及外观材料友好为核心的设计策略。通过强化局部按摩、引入热敷功能、简化操作流程并融入情感关怀,提升老年人的使用体验和生活品质。研究旨在为按摩椅产品的适老化转型提供理论依据与实践指导。 关键词:老年人;行为心理;适老设计;按摩椅
作者简介:傅冬花,教师。研究方向:文创设计、艺术衍生品设计、客家文化元素在设计中的应用、传统图案与现代设计融合。 《客邑蓝韵》系列布包设计 《客邑蓝韵》系列布包设计,采用客家非遗蓝染布料设计,配以刺绣等工艺制作,布料全部使用天然植物染料,运用传统非遗制作工艺完成,体现对传统非遗的传承和再设计。
作者简介:李奉,硕士,教师、四川省书法家协会会员。
作者简介:姜晓梅,广东工程职业技术学院专任教师。研究方向:设计艺术。 工笔花卉