摘要:本文围绕新时代全民健身设施均等化供给问题展开探讨。首先概述了党的十八大以来,全民健身政策体系完善与设施建设取得的成效,其次,分析了当前设施供给中存在的空间布局失衡、资源分配不均,以及质量维护滞后等问题;最后提出了优化资源配置、提升建设运营质量、创新多元投入与科技融合应用等建议,以期推动全民健身设施从“数量达标”向“均衡优质”转变。
摘要:全民健身战略是健康中国建设的重要组成部分,正有力推动着我国群众体育事业的蓬勃发展。《全民健身计划(2021—2025年)》明确提出,要构建更高水平的全民健身公共服务体系,推动群众体育与竞技体育协调发展,并鼓励开展多层次、多样化的群众性体育赛事。在此背景下,足球运动因其入门门槛较低、对场地设施要求相对灵活等特点,拥有广泛的群众基础,已成为落实全民健身战略的重要载体。江苏省作为我国经济与体育发展较为均衡的地区,具备良好的足球文化底蕴和城市体育组织网络。基于此,江苏省城市足球联赛(以下简称“苏超联赛”)应运而生,并形成了独特的“苏超模式”。本文旨在以“苏超”联赛为案例,深入剖析其核心特征,探索其与全民健身战略的内在逻辑关系,并审视其当前发展过程中的现实挑战与未来可持续发展路径,以期为同类赛事的发展提供理论参考和实践启示。
摘要:社区体育治理是社区治理的重要组成部分,也是实现全民健身和体育强国战略的关键环节。本文综合运用实地调查法、文献资料法等研究方法,基于网络与治理理论,分析社区体育治理面临的困境,并提出多元主体共同参与的社区体育治理创新优化路径与建议。旨在促进社区治理网络中各主体间的协商共治,满足社区居民的体育需求,提升社区体育的治理成效,推动社区体育的可持续发展。
摘要:随着“新质生产力”概念的问世,以科技创新为核心驱动力的发展模式正深切地重塑着社会各个领域,在此背景下,山西省身为传统能源的关键城镇,其转型发展不单单呈现在产业经济的层面,还延伸到了公共服务以及民生改善的微观场景之中,社区体育作为全民健康的基础部分,其设施的智能化升级是响应国家战略、契合人民高品质生活需要的关键举措。本研究着重关注新质生产力驱动下山西省社区智能健身器材的应用成效,探索新兴技术如何为传统健身设施赋予能量,对居民参与度、健身科学性和社区治理现代化产生积极作用,为山西省城市更新与智慧社区建设提供参考。
摘要:随着体育产业数字化转型的持续推进,足球赛事数据管理已成为提升竞技水平与运营效率的关键抓手。在科技赋能下,赛事数据的采集迈向智能化,处理路径实现高效化,决策支持系统日趋成熟。围绕数据采集、处理、分析及安全管理的全流程实践,正推动赛事组织管理向精准化、智能化方向加速演进。
摘要:数字技术为破解体育赛事运营模式的低效问题提供了方案,但在实际应用中仍面临诸多困境:(1)技术应用实效性不足,表现为技术与运营流程脱节、系统运行保障缺失、技术投入与产出失衡;(2)跨部门协同断裂,存在政企数据共享不畅、技术供需匹配错位、赛后数据衔接缺失等问题;(3)技术人才支撑薄弱,复合型人才供给断层、现有人员技术能力不足且人才留存难度大;(4)制度保障不足,专项扶持政策缺位、技术与服务标准不统一、监管机制不完善,直接制约运营效率提升。针对上述困境,本文提出四大优化路径:一是构建技术运营协同应用体系,以赛事流程驱动技术适配、建立分级运维机制、推行技术投入评估,提升技术应用实效;二是搭建“多部门”联动运营机制,通过政企数据共享平台、供需对接服务体系、赛后数据衔接机制,打破协同壁垒;三是构建复合型人才培养与保障体系,优化高校培养模式、加强在职人员培训、完善人才激励与留存机制,补足人才短板;四是优化数字技术应用制度环境,出台专项扶持政策、制定统一标准体系、强化监管与引导,为数字技术应用提供制度支撑,最终助力体育赛事运营效率提升与高质量发展。
摘要:在体育强国战略背景下,高职院校应充分发挥体育教育的独特优势,积极推进体育赛事组织管理改革与创新。本文对高职体育赛事组织管理的重要意义展开分析,指出其有助于落实体育强国战略、提高体育教育水平、培养学生综合素质与职业能力。本文剖析了当前高职体育赛事组织管理中存在的规划设计不完善、专业化程度不高、资源保障不足等问题,并提出完善赛事规划布局、整合多方协同资源、推进训赛一体化建设等优化策略,以期为高职体育赛事管理实践提供参考。
摘要:本文主要围绕中小型体育赛事市场推广乏力的原因展开详细探讨,文中首先阐述了中小型体育赛事的规模、类别及特点;再从资金资源投入受限、推广方式与受众触达低效两方面分析推广乏力的原因;最后针对这些原因提出了对应的优化措施,如优化线上推广体系和内容、线下整合资源联动地域特色等,以期为相关实践提供参考。
摘要:本文运用文献分析、逻辑分析等方法,系统梳理了CBA联赛的历史发展进程,明确当前CBA联赛在品牌形象塑造、数智化手段应用、临场执裁等方面面临的困境。从重构联赛文化体系、搭建科学赛训团队及优化裁判员管理模式等方面提出CBA联赛创新性发展的实践进路。
摘要:本文主要围绕我国群众体育赛事服务的现状及改进方向展开探讨,并以政府购买公共体育赛事服务为主要研究范围。文中首先阐释公共体育服务的概念及其核心特征,分析政府购买公共体育服务的内涵。接着分析了政府购买群众体育赛事服务的现状,指出法律法规缺失、财政预算不足、政府角色定位不清及承接主体能力参差不齐等问题。最后提出完善法律法规、优化财政预算、明晰政府角色、加强承接主体能力建设等改进建议,以期为提升群众体育赛事服务质量提供参考。
摘要:本文主要探讨了大学生武术赛事的类型、发展历程和当前的推广现状。首先对赛事的分类与演变展开分析,阐述了大学生武术赛事在规模、专业化和国际化等方面正快速发展。同时指出赛事推广过程中存在的宣传渠道相对单一、赛事吸引力不平衡等问题,并提出了优化宣传策略与提升赛事包容性的推广措施,旨在增强赛事的吸引力和普及度,推动武术文化在大学生群体中的广泛传播。关键词:大学生武术赛事开展状况推广措施
摘要:智慧化技术在乒乓球赛事服务中的应用,重塑了赛事生态的核心价值维度。其价值在于通过对数据的深度挖掘与技术协同,打破传统服务模式的信息壁垒与效率瓶颈,实现观赛体验、运动员保障、组织管理与观众互动的系统性升级。从意义层面看,这种应用推动赛事服务从经验驱动转向数据驱动,既提升了赛事运营的精准度与效率,又拓展了乒乓球运动的传播边界与参与维度,为赛事可持续发展注入技术动能,同时促进运动科学与赛事服务的深度融合,构建起更具专业性、包容性与创新性的赛事服务体系。关键词:智慧化技术乒乓球赛事服务应用
摘要:体育赛事旅游作为体育产业与旅游产业融合的重要产物,已成为提升目的地竞争力的关键手段。本文以“体育赛事旅游对目的地形象塑造的作用”为核心,通过理论分析与案例验证相结合的方式,系统探讨体育赛事旅游影响目的地形象的内在机制。研究发现,体育赛事旅游通过提升目的地知名度、强化文化认同感、优化基础设施、促进情感共鸣等路径,对目的地的认知形象、情感形象和整体形象产生了显著的塑造作用。同时,研究结合国内外典型案例,指出当前体育赛事旅游在形象塑造中存在的商业化过度、文化表达不足等问题,并提出针对性优化策略,旨在为目的地借助体育赛事提升品牌形象提供理论参考。
摘要:本研究以兰州市开展的少儿羽毛球培训为切入点,旨在系统地剖析影响其发展的因素。本研究方法涉及文献资料法、问卷调查法及访谈法等,通过对兰州市开设的多家少儿羽毛球培训机构的各类人员进行调研获取第一手数据。经过深入分析,研究发现兰州市少儿羽毛球培训的开展受培训机构的条件、学员的个人条件、家庭经济状况、政策扶持力度、社会文化氛围、学校体育教育体系等多重因素的共同影响。基于这些发现,本研究提出了具有针对性的建议,期望不仅为兰州市少儿羽毛球培训市场的优化升级提供理论与实践指引,同时也能为其他同类型城市少儿羽毛球培训行业的发展提供有益借鉴和参考。
摘要:随着我国体育管理体制改革的深化,新质生产力成为产业转型升级的新动能,而小微体育企业高质量转型也成为推动体育产业高质量发展的着力点。本研究基于新质生产力视域,运用文献资料法等研究方法对小微体育企业的发展现状进行分析。研究发现,我国小微体育企业在内部管理、战略制定、市场适应性等方面存在的弊端限制了其竞争力的提升。据此,本研究针对小微体育企业提出了战略优化对策,以期为不同阶段的小微体育企业提供完善体系、拓展市场的快速转型新思路,增强产业转型升级的新动能刺激。关键词:新质生产力小微体育企业产业集群高质量转型
摘要:本研究聚焦浙江体育现代化县建设,运用文献资料法、德尔菲法和层次分析法(AHP),构建了浙江省体育现代化县建设评价体系。研究结果表明,浙江省体育现代化县建设整体水平较高,如体育场地增多、赛事丰富、产业增长等,但存在区域发展不均衡现象,且当前建设中存在政策落实不足、人才短缺、社会参与度不高和协同治理障碍等问题。基于此,本研究提出了强化政策支持、优化人才培育与引进、促进区域协同联动发展等提升路径,以期为浙江乃至全国体育现代化发展提供理论支撑与实践借鉴。
摘要:本研究围绕“15分钟生活圈”背景下城市体育公园布局优化展开研究。当前,城市体育公园布局存在空间覆盖失衡、社会公平性缺失、规模结构与需求错配、空间协同失效及规划管理机制不足等问题。“15 分钟生活圈”要求体育公园具备空间可达性、服务覆盖均衡性、功能适配性及规模与密度动态适配性。基于此,本研究提出构建15分钟可达网络、打造需求适配体系、建立保障机制、依托技术提升效能等优化策略,旨在推动体育公园向“网络化、定制化、智慧化”转型,实现居民15分钟可达、供需精准匹配等目标,对提升城市宜居性和推进“健康中国”战略建设意义重大。
摘要:在全民健身战略不断推进的背景下,我国大型体育场馆普遍面临公益属性与经营效益失衡的运营困局,存在使用率低下、服务功能弱化等系统性矛盾。在这一背景下,为弥补大型体育馆的不足,一大批中小型体育场馆应运而生。本研究以中型体育场馆南京苏尧体育中心为研究对象,通过文献搜集、实地调研、深度访谈等,系统研究并梳理了当前体育场馆在运营管理中存在的核心问题。研究发现,管理体制滞后、服务同质化、设施维护不足及专业人才短缺等因素显著制约了场馆效能发挥。针对这些问题,本文提出管理机制革新、差异化服务创新、设施动态维护机制及人才梯队建设等优化措施,期待为破解体育产业与体育事业平衡难题提供可复制的实践范式,并通过践行“体制机制创新盘活资源”的核心主张,为同类体育场馆的管理升级提供多样化的实践路径。
摘要:本文主要探讨了新媒体环境下体育品牌营销传播的现状和改进方向,重点分析了社交媒体、内容营销与视频传播等如何推动体育品牌的传播。通过对新媒体环境特征的梳理,本文认为新媒体的互动性、个性化与智能化为品牌营销提供了较大的机遇,同时分析了当前体育品牌传播中存在的同质化、碎片化等问题,并提出了相应的改进建议,如加强内容差异化创新、优化传播深度与持续性及提升品牌与用户的互动性等。
摘要:本文旨在分析排球运动对初中学生协调性发展的影响。排球运动对学生身体协调性的促进作用主要体现在以下几个方面:首先,有助于奠定手眼协调与反应能力的基础;其次,能够提升脚步移动速度与神经系统的敏捷性,进而增强学生的身体抵抗力;再次,可以发展空间感知能力与动态预判能力,使学生在运动中锻炼空间思维;最后,系统的排球训练还能促进多关节协同发力,提高身体的整体灵活性。基于上述影响,本文进一步提出通过排球运动增强学生体质与协调性的具体策略,以促进其身心健康发展,并为提升初中体育教学质量提供参考。
摘要:数字经济的深入发展,正推动体育产业突破传统发展模式的局限,其与科技、文化、旅游等相关产业的融合成为必然趋势。这种融合不仅能拓展体育产业的发展空间,还能带动相关产业实现创新升级。然而,在融合过程中,存在政策协同不足、技术融合不深、市场主体协作不畅、专业人才短缺等问题,制约了融合的质量与效率。因此,探索并实施有效的优化策略,对于破除融合障碍、激发产业活力、构建协同发展的产业生态具有重要意义,是推动体育产业与相关产业在数字经济时代实现高质量融合发展的关键。
摘要:2023年9月6日至8日习近平总书记在黑龙江考察时指出,把发展冰雪经济作为新增长点,推动冰雪运动、冰雪文化、冰雪装备、冰雪旅游全产业链发展。本研究通过分析中国冰雪经济高质量发展的现实基础,梳理中国式现代化视域下冰雪经济高质量发展的使命任务,进而提出中国式现代化视域下冰雪经济高质量发展在坚持党的领导、创新驱动、区域协调发展、绿色转型、完善制度保障五个方面的实践路径。
摘要:在经济转型升级与高质量发展的大背景下,新质生产力作为以创新为主导、具有高科技、高效能、高质量特征的先进生产力形态,为区域产业突破发展瓶颈、重塑竞争优势提供了核心动能。山东省体育产业规模庞大、体系较为完备,但仍面临发展方式传统、创新动能不足、产业结构有待优化等挑战。本研究旨在探讨新质生产力如何赋能山东体育产业高质量发展。通过梳理新质生产力与体育产业高质量发展的理论内涵,分析山东省体育产业发展现状及新质生产力应用基础,深入剖析新质生产力通过技术创新驱动、要素重组优化、发展模式变革等核心机制作用于体育产业的内在逻辑。研究识别出二者在融合过程中的关键影响因素与难点,进而从强化技术创新与应用、促进产业深度融合、优化制度供给与要素保障、激发市场主体活力等方面,构建新质生产力赋能山东体育产业高质量发展的系统路径与实施策略,以期为山东省加快体育强省建设、实现体育产业能级跃升提供理论参考与实践指南。
摘要:近年来,随着冰雪体育旅游的高质量发展,其已成为旅游业的热门领域之一。本文基于SWOT分析,通过资料收集与文献查阅,对恩施州冰雪体育领域可持续发展展开研究。主要结论:优势为得天独厚的自然环境、独具魅力的民族文化、持续完善的基础设施等;劣势为冰雪产业基础薄弱、季节性明显、专业人才短缺等;机遇为国家政策支持、冰雪旅游消费需求增长、数字赋能等;威胁为区域竞争加剧、气候变化不稳定性、突发事件潜在影响等。发展策略为打造特色产品体系、发展冰雪赛事经济、完善冰雪体育产业链条、创新冰雪人才培育机制、实施差异化竞争战略、推动四季均衡发展、完善政策支持体系、构建危机管理体系等。
摘要:随着我国全民健身国家战略的不断深化和人民消费升级的持续推进,户外运动产业作为体育、文化、旅游产业相互交叉融合的重要载体,也迎来前所未有的发展机遇,而其发展过程中“文体旅”的融合,也成为户外运动产业提质增效的必然选择。本文探究户外运动产业“文体旅”融合发展的现状,梳理出市场渗透率不足、场地设施建设滞后、行业标准化程度低、专业人才匮乏且文化内涵挖掘不足等现实困境。基于此,提出以下优化路径:强化政策协同,完善顶层设计;升级场地设施,提升服务质量;培育市场主体,推动供需匹配;深化文化融合,挖掘内涵价值;完善人才培养与安全保障体系。本文旨在为推动户外运动产业“文体旅”融合的高质量发展提供理论参考与实践指导。
摘要:体育产业已然崛起,并成为推动经济高质量发展的新引擎。发展新质生产力是体育产业实现高质量发展的内在动力与核心策略,也是推动该产业持续创新与升级的重要着力点。本研究运用文献资料法、逻辑分析法等研究方法,明确新质生产力赋能体育产业高质量发展的内在逻辑:技术创新引领价值链升级,产业融合驱动产业链协同创新,需求迭代牵引供需两侧双向赋能,生态动能催化体育产业可持续发展。基于此,提出新质生产力赋能体育产业高质量发展的方向策略:其一,推动“产学研”一体化建设,加快体育产业人才培养;其二,筑牢企业创新主体地位,提升体育科技成果转化效率;其三,优化数据共享机制,驱动体育产业数据精准供给;其四,健全体育产业管理与监督体制,拓宽体育产业发展空间。
摘要:乡村振兴战略是新时代“三农”工作的核心,旨在实现产业兴旺、生态宜居、乡风文明、治理有效、生活富裕的目标。民族传统体育作为中华优秀传统文化的载体,具有独特的资源优势和实践价值。龙舟文化作为国家级非物质文化遗产,凭借深厚民俗根基、广泛群众参与和鲜明精神象征,成为激发乡村活力、推动产业融合的创新动力。当前,龙舟文化赋能乡村振兴已展开多维探索,各方围绕其聚合力、经济驱动力和文化向心力,在激发乡村动能、发展特色产业和塑造文明风貌等方面进行实践。本研究聚焦三大问题:龙舟文化如何通过产业增值、生态优化、文化凝聚激活乡村振兴内生动力;当前实践中人才断层、区域失衡、技术脱节等瓶颈产生的根源;如何构建“政策一技术一主体”协同路径,实现传统体育资源的可持续转化。通过分析案例和政策文本,本文构建“三维协同”框架:制度创新解决资源分配不均问题、主体协同提升治理效能、技术赋能推动文化数字化传承。本研究旨在为民族传统体育服务乡村振兴提供理论范式与实践参考,推动民族文化资源从保护向发展动能转型。
摘要:本文以四川省甘孜藏族自治州少数民族聚居区域为具体研究对象,综合运用文献研究法、实地调研法以及典型案例分析法,系统探讨了民族地区传统体育文化与旅游产业深度融合的多维价值及其实现机制。研究发现,传统体育文化与旅游产业的有机结合呈现出四个核心价值维度:一是促进民族文化活态传承,二是激发区域经济内生动力,三是增强社区凝聚力,四是推动生态环境协同保护与绿色发展。然而,当前甘孜州在两者融合的实际推进过程中,仍面临诸多现实挑战,具体表现为传统文化资源的现代转化能力较弱、旅游产品类型单一且同质化现象突出、基础设施与配套服务尚不完善等制约因素。基于上述问题,本研究进一步提出了“文化IP创新开发 + 差异化特色产品设计 + 基础设施全面提升 + 政策体系有力保障”的四位一体融合路径,以期为甘孜州及其他民族地区实现传统体育文化的传承和旅游经济的高质量发展,提供理论参考与实践指导。
摘要:唐山市具有发展冰雪经济的良好基础,本文详细阐明了唐山市发展冰雪经济的基础和优势,并从自然条件有限,受季节性限制明显;冰雪基础设施薄弱,产业链不完善;专业人才短缺;冰雪文化影响力不足等方面分析了当前存在的问题。为进一步发展唐山市冰雪经济,需要发挥政府的引导作用,强化政策支持和监管力度;开展“多层次、立体化”人才合作模式,为冰雪产业提供人力资源保障;加强基础设施建设,优化冰雪旅游服务;强化宣传赋能,打造唐山市特色冰雪文化新名片。
摘要:本文主要探讨体育产业与旅游产业融合发展的动力机制及效应评估,研究范围包括可行性、动力机制、效应评估及发展策略等方面,对于产业结构优化及契合人民需求有着重要意义。在研究方法上,采用理论分析、案例分析等方式,发现二者融合具备资源共享等现实可行性,受内在驱动力与外部推动力的共同作用,能够产生经济、社会与环境等多重效益。研究结论表明,应通过完善政策协同等机制,推动二者深度融合,以实现可持续发展。
摘要:本文运用文献分析法、逻辑分析法等方法,从数字化经济的视角剖析体育旅游产业转型升级的理论基础与实践路径,助力体育旅游产业实现高质量发展。研究表明,数字化经济凭借数据驱动、平台整合及技术创新,为体育旅游产业注入了全新动能,重塑其价值链与生态体系。然而,在数字化转型的过程中,仍面临政策支持不足、资本逐利性引发的经济风险,以及技术快速迭代的不稳定性等挑战。因此,应通过健全政策体系、打造沉浸式产品与服务、加强技术研发等路径,夯实体育旅游产业数字化转型基础,提升产业竞争力。
摘要:随着数字化转型的深入,数字化体育平台已成为优化公共体育服务的重要载体。本文聚焦数字化体育平台中“多维交互”与“个性化设计”的融合应用问题,构建了以用户为中心、融合多源数据、具备智能生成与闭环反馈能力的个性化设计框架。本文规划了分阶段实施路径,提出技术、管理与人才协同的保障机制,并构建了兼顾用户体验与健康效益的评价体系,旨在为开发真正“懂居民需求、会指导、能协同”的新一代智慧体育平台提供理论模型与实践指南。
摘要:AI技术在数智化浪潮蓬勃兴起的时代,作为驱动产业变革的核心引擎,正在向运动训练领域渗透,为高校投资发展注入全新发展动能。本文聚焦AI技术在高校投掷训练中的应用,系统阐释AI技术的核心特征及其对投掷训练影响的赋能逻辑,深入剖析其在实现科学化、数智化,以及提升训练效能的战略价值。同时,审视AI赋能高校投掷训练面临的现实困境:(1)AI普及度较低;(2)应用技术失准;(3)复合型人才短缺;(4)教练员存在认知壁垒。针对上述困境,提出多方协同的优化路径:(1)加速技术革新,创新AI赋能投掷训练的路径;(2)精准技术应用,提升AI赋能投掷训练的实践成效;(3)加强人才储备,厚植AI赋能的智力优势;(4)破除认知壁垒与技术优化,夯实AI赋能投掷训练的实践根基。上述策略旨在推动高校投掷训练向更科学、更数智、更高效的方向发展,夯实我国高校投掷事业数智化转型发展的根基。
摘要:体教融合背景下,多模态数据驱动技术集成运动表现、生理生化、行为习惯及心理状态等多源信息,为青少年运动能力画像构建提供了全面支持,助力体育教学个性化与训练科学化。然而,该技术也伴随显著的伦理风险,包括数据采集中的隐私侵犯与知情同意缺失、算法偏见导致的教育不公、画像应用带来的标签化与竞争异化,以及数据安全与主权隐患。本文系统剖析上述风险,并从理念引领、技术嵌入和制度保障三个层面,提出以青少年发展为中心、融伦理于技术全周期、健全法律与监督机制的协同治理路径,旨在推动运动能力画像在保障公平、尊重隐私的前提下实现教育善治,促进体教融合可持续健康地发展。
摘要:在体教融合政策推动与校园足球普及背景下,小学足球课长期因师资力量薄弱、学生基础差异大、场地器材短缺等资源限制原因,课程教学质量与普及进程受限。而人工智能在教育领域的智能化、个性化、协同化发展,为突破该困境提供了技术路径。本文聚焦资源约束视域,探索小学足球课“ 教师”协同教学模式的构建:首先分析现阶段小学足球课的核心困境与AI教育应用的特征和发展趋势,进而阐述“技术互补 + 人文主导”双主体协同的优势(精准匹配学习需求、提升教案设计高效性与创新性、增强课程科学性与交互体验)与挑战(数据采集存在局限性、教师角色转型失衡、资源保障机制缺失),并针对性提出资源约束下的模式适配策略(如教师培训、场地器材适配、轻量化工具开发)与保障机制(如双维度评价体系、资源共享分层适配体系)。研究表明, ?AI+ 教师”协同模式可通过AI技术弥补资源短板、教师把控教学核心与人文关怀的模式,为解决小学足球课资源约束问题、推动校园足球高质量发展提供实践参考,但须警惕技术依赖,明确教师主体地位,通过完善机制实现模式可持续发展。
摘要:在教育信息化和数智化智能转型的背景下,本研究以健美操课程为例开展实验,探究数智化赋能下个性化教学模式的实施成效。结果表明,实验组在 800m 跑、坐位体前屈、1min仰卧起坐、动作协调性、动作与音乐的同步性及艺术表现力方面显著优于对照组(p<0.05 或 p<0.01) ,其中坐位体前屈、1min仰卧起坐、动作协调性、同步性与艺术表现力的提升尤为显著 (p<0.01) )。这表明,数智化赋能支持的个性化教学模式得到有效提高。基于研究结果,本研究提出以下优化策略,包括:(1)依托数智化平台开展精准学情诊断:(2)设计差异化教学内容并智能推送;(3)构建动作捕捉与实时反馈系统;(4)动态优化个性化教学路径与训练计划,这些策略为高校健美操课程和体育教育的整体数智化改革提供了理论基础和实践参考。
摘要:在教育数字化转型的宏观趋势下,高校体育教育正从传统的“场地 + 技能”模式向智慧化模式转型,而体育教师的信息技术应用能力成为推动这一转型的核心支撑。本文结合当前高校体育教师在信息技术应用中的实际表现,系统分析提升教师信息技术应用能力的必要性与现实意义。通过梳理实践中的典型问题,从顶层设计、培训方式、自主发展动力、评价体系四个方面,总结可操作的能力提升路径,旨在为高校体育教育数字化落地提供理论参考与实践指引,助力培养适应智慧体育时代需求的新型体育教师队伍。关键词:数字化转型高校体育教师信息技术应用能力提升路径
摘要:本文探讨了数字化技术对初中足球赛事文化传播的影响,分析了其积极影响与面临的挑战,并提出了应对策略。在积极影响方面,数字化技术有助于拓展赛事传播渠道,构建多层级媒介矩阵,可突破时空限制,提升传播效率、扩大覆盖范围;能够使受众从被动接收转向主动共创,提升参与度与互动性;有利于深化文化内涵,促进教育价值与社会价值的传递。但也面临信息过载以致注意力分散、内容质量参差不齐等挑战。为此,作者提出构建专业化内容生产体系、引入沉浸式技术、建立UGC 激励机制、构建协同治理体系,以及推动线上线下场景融合等策略,以期实现技术赋能与教育目标的动态平衡,助力校园足球的可持续发展,促进青少年健康成长与社会文化繁荣。
摘要:高中体育教学改革不断深入,传统体育器材作为体育教学的重要载体,在课堂上的使用效能会直接影响到教学质量以及学生体育素养的培养。传统体育器材不仅承载着民族体育文化的基因,还是学生打牢运动技能、养成终身运动习惯的重要依托,优化使用策略可以有效激活课堂活力,适应不同体能和兴趣的学生需求,助力分层教学落地。这既能够提升学生力量、耐力等身体素质,又能够增强其规则意识和团队协作能力。这一举措对推动高中体育教学从“技能传授”向“素养培育”转型、实现五育融合育人目标起着关键作用。
摘要:青少年时期是姿态养成的关键阶段,核心肌群作为维持身体中轴稳定的关键,其力量与耐力直接影响坐、立、行等日常姿态。本研究聚焦于瑜伽球这一不稳定界面在强化青少年姿态控制能力中的核心作用。青少年姿态问题频发,其根源常在于核心稳定肌群功能不足与神经肌肉控制失调。与传统稳定平面训练相比,瑜伽球的独特价值在于其创造的不稳定支撑环境。本研究通过对比实验证实,结合瑜伽球设计的核心训练方案,能更深入地刺激受试者的本体感觉和提升平衡功能。结果显示,与常规训练的对照组相比,瑜伽球实验组在动态平衡、姿势稳定性和动作控制精度上提升更为显著。结果表明,瑜伽球并非简单的辅助工具,而是通过其不稳定性,精准强化姿态控制的高效训练媒介,对于改善青少年不良体态具有显著的应用价值。
摘要:在初中体育教学中,对体育器材进行创新对于提高体育教学质量具有重要意义。其主要意义包括:激发学生运动兴趣、促进学生创新思维发展、增强学生主体意识。在对体育器材进行创新时,需确保器材安全性,同时坚持器材设计的趣味性,以提升课堂吸引力。在此基础上,本文提出体育器材创新使用的具体策略:自制轻质训练球、将传统器材进行情境化改造、挖掘生活物品的替代功能、构建器材功能的动态迭代机制。本文旨在为提高初中体育教学质量提供理论参考与实践指导。
摘要:健康中国战略全面推进和体教融合政策落地生根的新形势下,小学体育教育正面临着深刻变革,体育教育需要在提升学生身体素质及培养学生意志品质、规则意识和团结协作能力等方面发挥更加积极作用。体育设施是小学体育教育的核心硬件支撑,合理的体育设施规划能够为学生提供多样化运动选择,满足学生体育兴趣和需求,高效使用体育设施能够保证资源得到充分利用,切实提高体育教育质量和效果。本研究聚焦小学体育教育中的体育设施管理实践,旨在解决体育设施与小学体育教育发展需求脱节的现实问题,依托体育设施管理为体育课程高质量发展提供支撑,切实为小学体育设施管理及体育教育改革提供有力保障。
摘要:中学球类运动是提升学生运动技能的重要载体,而器材使用训练作为球类运动教学的核心环节,直接影响学生技能掌握的效率与质量。本文聚焦中学球类运动(如篮球、足球、排球等)的器材使用训练,探讨其与学生运动技能提升的关联性。研究指出,科学的器材使用训练需结合不同球类器材的特性展开:篮球项目中,通过球感训练(如双手交替运球、绕桩运球)、传球器材辅助练习(如传球靶瞄准训练),可强化学生控球与精准传球能力;足球项目里,借助脚内侧推球、脚背颠球等器材进行基础训练,能提升学生触球精度与身体协调性;排球项目中,通过垫球落点控制、扣球辅助器械训练,可帮助学生掌握规范击球动作。这些有针对性的器材使用训练,不仅能帮助学生熟悉器材性能、形成正确动作定型,还能通过反复练习优化技术细节,进而推动学生球类运动技能从基础掌握向熟练运用、灵活应变阶段进阶。本研究旨在为中学球类运动教学提供实践参考,通过优化器材使用和训练方案,更高效地促进学生运动技能提升。
摘要:智能可穿戴设备在运动表现监测中的应用,为运动科学与实践的深度融合提供了全新范式。其价值在于通过多维度数据采集与智能化分析,实现运动状态的精准刻画,既满足专业运动员对训练效率与技术优化的需求,也为普通用户提供个性化的运动指导,推动科学健身理念的普及。从宏观层面看,这类设备的应用打破了运动监测的时空限制,构建起连接个体运动行为、生理状态与外部环境的动态数据网络,为体育产业、健康医疗、教育等领域的协同发展提供数据支撑,助力形成以数据为核心的运动健康生态体系,对提升全民运动素养与健康水平具有深远意义。
摘要:本文聚焦智能可穿戴设备在小学生体能训练中的应用,通过文献分析与实践案例相结合的方式,首先剖析设备在数据采集、个性化训练、家校协同等方面的作用,再以跳绳训练为实践场景阐述设备选型、参数设定、数据管理及分层训练方案的制订过程,最后验证设备的应用效果。结果显示,智能可穿戴设备能精准采集20余项体能指标,体能核心指标平均提升 25.5% ,无效训练时间减少了 30% 以上,同时减少 90% 的运动风险,为小学生体能训练提质增效提供了科学路径。
摘要:本文围绕新课标下初中体育器材创新使用展开研究,先明确其核心意义——既能通过丰富教学手段提升技能教学效果、激发学生参与热情以促进全面发展,也能以“一物多用”或自制器材形式解决偏远地区器材短缺问题。随后,本文提出改进策略:通过“需求调研—玩法设计—实践反馈”深挖器材“一物多玩”潜力;联合多学科教师构建知识关联框架,开发教学方案,赋予器材知识关联的功能;结合器材特性与学生认知,创设多元情境并融入游戏化设计,激活器材的兴趣激发作用。
摘要:排球专项训练器材是支撑现代排球训练高效开展的重要基础,能够为运动员的技术训练、体能储备和战术演练提供精准支持。科学选用训练器材,可让运动员在基础动作训练中快速掌握要领,在专项技术提升中突破瓶颈。在排球运动中,不同位置的运动员在训练中对器材的需求各有侧重。依据训练目标和运动员特点配置器材,训练活动能更具有方向性和实效性,促进运动员综合能力的全面发展,为其在比赛中发挥最佳水平奠定基础。
摘要:本文聚焦智能自制玩具在幼儿体育活动中的数字化运用策略,首先分析了融入信息技术的自制玩具在促进幼儿身体、认知、情感和社交等多方面发展的重要作用,接着从安全性与趣味性并重的数字化设计、基于大数据的投放策略以及引导幼儿结合数字工具自主制作玩具参与体育活动三个维度展开策略分析,旨在为智能自制玩具在幼儿体育活动中的有效运用提供全面且具操作性的策略参考。
摘要:本研究对辅助器材在篮球训练中的应用现状及面临的挑战做了系统的梳理,涉及弹力带、阻力伞、平衡垫、投篮辅助圈、脚步梯等器材,并剖析了高水平智能器材普及率不足、器材选配与训练目标匹配度较差、器材依赖性倾向加重、器材维护与更新机制不完善等问题。针对这些应用问题,本研究提出了提升高水平智能器材普及率、强化器材选配与训练目标匹配、构建合理的器材脱敏机制及完善器材维护与更新的实际对策,以期推动高校篮球训练朝着科学化与专业化的方向迈进。
摘要:近几年,我国科技高速发展,可穿戴智能辅助设备发生了翻天覆地的变化,给体育训练带来了新的机遇和挑战。在高校体育教学领域,其应用仍处于摸索阶段。本文采用文献资料法、专家访谈法等方法,对可穿戴智能辅助设备在高校公共体育教学中的应用进行研究,发现可穿戴智能辅助设备在高校公共体育教学中具有巨大的应用潜力,但在实践运用中还存在一些问题待解决。同时,本文提出了可穿戴智能辅助设备在高校公共体育教学中的应用路径,以期促进高校公共体育教学的发展。
摘要:本文主要围绕高校田径训练中如何合理使用辅助器材提升体能与耐力这一问题展开探讨。文中首先分析了体能与耐力在田径运动中的重要性,然后结合实际梳理当前高校田径训练的现状,并剖析训练过程中存在的问题,如训练模式过于笼统、器材使用无序等。针对这些问题,本文提出两方面建议:一是根据短跑、长跑、跳跃和投掷等项目特点,精准选择阻力带、敏捷梯、心率监测设备等器材,并设计与之匹配的训练方案;二是建立科学的使用规范与效果评估机制,通过标准化流程和定期测试优化训练效率。本文旨在提升训练的科学性与针对性,为高校田径运动员的体能与耐力突破提供参考。
摘要:本文主要探讨了青少年蹦床运动中辅助训练器材对核心力量训练的作用,分析了蹦床运动对核心力量训练的要求。同时,对当前训练中存在的忽视核心力量训练、训练方式过于笼统等问题进行剖析。针对这些问题,本文提出了科学匹配器材与训练内容、设计渐进式训练方案等措施,优化青少年核心力量训练,以期提升其运动表现。
摘要:本文主要探讨了可穿戴设备在乒乓球训练中的应用现状,首先介绍了可穿戴运动设备的类型及特点,重点分析了智能乒乓球拍、传感器贴片、智能腕带等设备在乒乓球训练中的功能与作用。随后详细分析了在实际应用这些设备时存在的问题,如使用形式化和过度追求技术等。最后提出了从实际需求出发选择实用设备、充分利用数据优化训练的建议,以推动可穿戴设备在乒乓球训练中的科学应用。
摘要:本文主要探讨了弹力软轴训练器在高职乒乓球训练中的应用,分析了当前高职乒乓球训练中器材配备不足和技术水平提升缓慢等问题。针对上述痛点,文章系统阐述了引入弹力软轴训练器的解决方案:首先分析了该器材普及的可行性,如价格低廉、便捷、使用门槛低等,然后详细介绍了如何利用该器材为学生制定针对性训练计划,以此提升训练效果,高效提升学生技术水平。
摘要:游泳在当今竞技体育中属于体能类项目,专项力量训练的质量尤为重要。本研究重点聚焦游泳训练中器械结合的精准实践,力求打破传统训练方式存在的诸多限制,提升训练效果。研究过程中,将可穿戴设备、水下摄像头以及各类辅助器械进行结合,实时收集运动员划水次数、节奏、速度、距离和泳姿阶段划分等多维度数据,分析不同器械组合对运动员技术指标的影响。结果表明,采用精准器械融合的方法能够有效改善运动员的泳姿,提高运动员的速度和耐力水平,同时可依据个人差异制订个性化训练方案,为游泳项目的科学化训练开创了全新的可能性。
摘要:赛艇运动员要具备一定的力量、耐力和乳酸耐受能力。本研究通过测功仪对多名赛艇运动员在 500m 、 2000m 和30min20桨三种不同距离的表现进行测试,分析功率、桨频和乳酸水平对成绩的影响。结果表明,短距离表现主要受功率和乳酸积累影响,而长距离测试中桨频稳定性和乳酸控制更为关键。基于此,本文提出提升短距离爆发力、增强乳酸耐受性和长距离耐力等优化训练建议。
摘要:本文立足于智慧体育背景,探讨高校游泳教学数字化转型对提升教学质量的重要意义。研究发现,高校游泳教学数字化转型路径包括:运用大数据等技术建设资源数据库并实时更新,实现资源共享和校际合作;基于数据画像运用VR/AR技术开展混合式教学,实施个性化教学;建立多元动态评价体系;开展游泳教师培训并实施激励政策,提升其数字应用水平。但在实践过程中,仍面临数字技术、教学理念、学生素养、管理保障等方面的挑战。为了应对这些挑战,从技术支撑强化、教学理念更新、学生素养提升及管理保障完善等方面提出相应的对策,以期进一步加快高校游泳教学数字化转型。
摘要:本文聚焦智能健身设备与数字化平台对全民健身参与度的影响,通过文献研究、问卷调查及数据分析,深入探讨智能健身设备与数字化平台的应用现状、作用机制及存在问题。研究发现,智能健身设备与数字化平台以便捷性、个性化服务、社交互动等优势显著提升全民健身参与度,但同时也面临技术壁垒、数据安全、用户黏性不足等问题。基于研究结论,提出相应的优化策略,旨在为推动全民健身事业发展提供理论参考与实践指导。
摘要:基于速度的训练方法(Velocity-Based Training,VBT)能够通过实时追踪动作速度,实现精确的负荷调节,然而高昂的设备成本和有限的学习资源制约了其在基层训练机构的广泛应用。相比之下,基于智能手机的VBT测速应用时具备成本低廉、获取便利的优势,但其测量精度尚未得到充分验证。本研究采用GymAWare传感器作为参照标准,对多款手机VBT应用进行了一致性检验与Bland-Altman分析。研究发现:Enode、Qwik VBT、VBTgo和Metric应用的CC(Lin’s一致性相关系数)均超过0.95;Output和MyJumpLab应用的CC介于0.90至0.95之间;而RepSpeed应用的CC低于0.90。在偏差方面,Enode和MyJumpLab表现出单向正偏差,RepSpeed 和Output 呈现双向负偏差,其他应用则存在系统性偏差。基于研究结果,建议在基层VBT体系推广中优先选用Qwik VBT、VBTgo 和Metric三款应用。
摘要:本文运用文献资料法和逻辑分析法,对人工智能应用模式赋能体育教学智慧化展开研究。研究可知,人工智能赋能体育课堂可分为三个阶段,即“智能技术 + 体育教学”“人机协同 + 体育教学”“人机一体 + 体育教学”。赋能操作的七要素分别为:由智慧框架赋能教师主导下的因材施教;智慧学习赋能学生全面发展;数据驱动赋能课堂教学目标设定;图谱分析赋能多样化教学内容供给;智能识别赋能个性化教学活动定制;多元智能赋能动态精准评价实施;技术交叉赋能智能化教学环境支撑。但在赋能过程中存在教学目标由“人的发展”迷失为“知识灌输”,教学活动由“师生互动”转变为“人机交互”等问题。对此,作者提出重视伦理规制助力人工智能融合,深化人机协同构建师生互动模式,彰显赋能思维提升教师专业能力,多方政策支持促进教学环境创新等路径保障。
摘要:青少年体质健康问题不容乐观,而新的干预手段——智慧体育,也日益受到重视。本文研究智慧体育在青少年体质健康促进中的运用现状与效果评估。从有关文献可知:使用数字化运动干预、可穿戴设备、大数据分析等策略可以充分发挥智慧体育的特色功能优势,提高青少年运动频率和强度,进而促进青少年每日锻炼时长、锻炼次数的增长,以及体质指数的改善和运动习惯的养成,有助于实现个性化教学资源供给、运动效果实时跟踪及良好健康行为习惯的培育。文中指出,智慧体育要考虑不同群体的特点和重视群体间的长期效益,并以此为出发点,统筹考虑。未来还需要就此展开进一步研究,并提出合理的建议和对策。
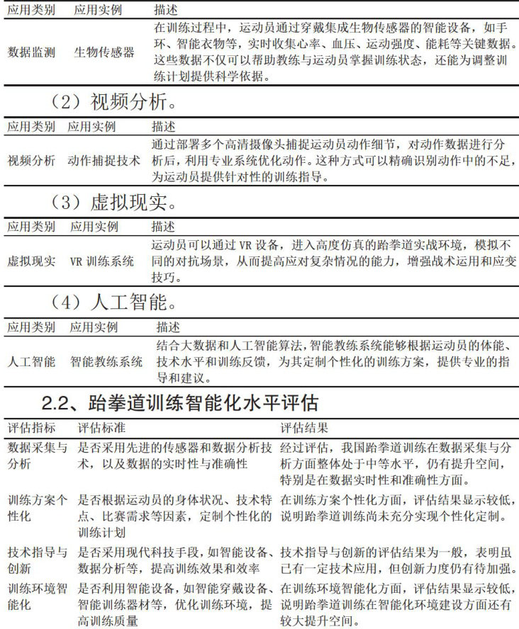
摘要:本文从“智慧体育”的视角,对跆拳道训练现状进行了分析,并提出了一系列优化策略。本研究表明,跆拳道训练智能化水平仍有待提高,同时揭示了训练中存在的问题与挑战,以期为跆拳道训练的智能化发展提供参考,为我国跆拳道运动的发展贡献力量。关键词:智慧体育跆拳道训练现状优化策略